编者按:本文来自微信公众号 量子位(ID:QbitAI),作者:梦晨,创业邦经授权转载。
为什么AI算力霸主永远是英伟达?
不算不知道,一算吓一跳:在英伟达平台每花一美元,获得的性能是AMD的15倍。
尽管英伟达卖的更贵,但只要买齐一套,就更省钱。

来自Signal65的一份最新详尽报告揭示了这个现实,一定条件下生成同样数量的token,英伟达的成本只有AMD的十五分之一。
这份报告基于SemiAnalysis Inference MAX的公开基准测试数据,时间跨度从2025年10月到12月,覆盖了从密集模型到前沿MoE推理模型的全场景测试。

黄仁勋的“买的越多,省的越多”原来是真的。

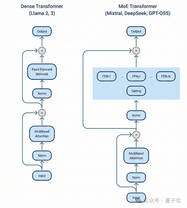
MoE时代:8卡系统撞上Scaling天花板
AI模型正在经历一场架构革命,打开Artificial Analysis排行榜就会发现,智能度排名前十的开源模型清一色都是MoE(Mixture of Experts,专家混合)推理模型。

另一项来自OpenRouter的数据显示,超过50%的token流量正在被路由到推理模型上。

MoE架构的核心思路是把模型参数拆分成多个专门化的“专家”子网络,每个token只激活其中一小部分。
以经典的DeepSeek-R1为例,它拥有6710亿总参数,但每个token只激活370亿——这让它能以更低的计算成本提供前沿级别的智能。

问题随之而来。当专家分布在多块GPU上时,GPU之间的通信延迟会导致计算单元空闲等待数据,这些空闲时间直接转化为服务商的成本。
报告指出,无论是英伟达B200还是AMD MI355X,所有8卡系统在超出单节点规模后都会撞上“扩展天花板”(scaling ceiling)。
英伟达GB200 NVL72的解法是把72块GPU通过NVLink连接成一个单一域,提供130 TB/s的互联带宽。
在软件层面,整个系统就像一块巨型GPU一样运作。配合英伟达Dynamo推理框架的分离式预填充-解码调度和动态KV缓存路由,这套架构能够有效突破8卡系统的通信瓶颈。
模型越复杂,英伟达的优势越明显
报告测试了三类典型模型:模型越复杂,英伟达的优势越明显。
在密集模型Llama 3.3 70B上,英伟达B200对比AMD MI355X的领先幅度相对温和。
在基线交互性(30 tokens/sec/user)下,B200的性能约为MI355X的1.8倍;当交互性要求提升到110 tokens/sec/user时,这一差距扩大到6倍以上。

中等规模的MoE模型GPT-OSS-120B开始让差距变得更加显著。
这款OpenAI开源模型拥有1170亿总参数,但每个token只激活约51亿参数。在2025年12月的测试数据中,100 tokens/sec/user交互性下B200的性能接近MI355X的3倍。
在更符合推理模型需求的250 tokens/sec/user条件下,差距扩大到6.6倍。

两个平台的绝对性能相比10月都有显著提升,英伟达的峰值吞吐从约7000 tokens/sec跃升至14000以上,AMD则从约6000提升到8500左右,但相对差距反而拉大了。

真正的分水岭出现在前沿推理模型DeepSeek-R1上。
这款模型集MoE路由、大参数规模和高强度推理生成于一身,对基础设施的要求极为苛刻。
测试结果显示:在25 tokens/sec/user交互性下,GB200 NVL72的每GPU性能是H200的10倍、MI325X的16倍;在60 tokens/sec/user下,相比H200的优势扩大到24倍,相比MI355X达到11.5倍;在75 tokens/sec/user下,GB200 NVL72的性能是B200单节点配置的6.5倍,是MI355X的28倍。

更关键的是,GB200 NVL72能够达到竞争平台根本无法企及的水平,在28卡配置下可以输出超过275 tokens/sec/user,而MI355X在相当吞吐水平下的峰值只有75 tokens/sec/user。
Token经济学:贵了1.86倍,便宜了15倍
直觉上,性能更强的平台应该更贵。事实也确实如此:根据Oracle Cloud的公开定价,GB200 NVL72的每GPU每小时价格为16美元,MI355X为8.60美元,前者是后者的1.86倍。
如果参照CoreWeave的定价,GB200 NVL72相比上一代H200的价格也贵了约1.67倍。

但报告的计算揭示了一个反直觉的结论:
在25 tokens/sec/user交互性下,GB200 NVL72的性能优势为5.85倍,除以1.86倍的价格溢价,每美元性能仍是MI355X的3.1倍。
在75 tokens/sec/user交互性下,28倍的性能优势除以1.86倍的价格,每美元性能达到MI355X的15倍,这意味着生成同等数量的token,英伟达平台的成本只有AMD的十五分之一。

与上一代产品的对比同样惊人。
报告估算在DeepSeek-R1的典型工作负载下,GB200 NVL72相比H200的性能提升约20倍。

而GB200 NVL72价格仅上涨1.67倍,换算下来每美元性能提升约12倍,单token成本降至H200的十二分之一。

MoE推理让网络成为推理成本的瓶颈,而机柜级的GB200 NVL72恰好解决了这个问题。价值的衡量标准正在从单纯的算力转向“每美元能产出多少智能”。
报告在结论中指出,AMD的竞争力并未被完全否定——在密集模型和容量驱动的场景下,MI325X和MI355X仍有用武之地。
AMD的机柜级解决方案Helios也在开发中,可能在未来12个月内缩小差距。
但就当前的前沿推理模型而言,从芯片到互联到软件的端到端平台设计,已经成为成本效益的决定性因素。
参考链接:
[1]https://signal65.com/research/ai/from-dense-to-mixture-of-experts-the-new-economics-of-ai-inference/
本文为专栏作者授权创业邦发表,版权归原作者所有。文章系作者个人观点,不代表创业邦立场,转载请联系原作者。如有任何疑问,请联系editor@cyzone.cn。







