荷兰阿姆斯特丹的街头,一辆极氪汽车驶过历史建筑,街角的蔚来空间将中国汽车生活方式悄然植入欧洲都市。
这幅场景,已成为2025年中国新能源汽车产业最生动的注脚。
这一年,行业零售渗透率在3月历史性突破50%后,于年底成功突破60%大关,标志着电动化从“替代选项”彻底转变为“市场主流”。比亚迪、吉利等自主品牌凭借体系化优势巩固领先地位,而新势力阵营则在激烈的“中场淘汰赛”中加速分化,行业格局初定。
过去数年的电动化“规模竞赛”已告一段落,2025年的全方位竞争,从智能化技术的落地速度,到全球化运营的扎根深度,再到供应链与盈利模式的健康度,实则为下一阶段铺设了基石。
站在2025年坚实的基石上,2026年的产业画卷正缓缓展开,核心议题将从“如何扩大份额”深化为“如何重塑价值”。
01 渗透率跨越分水岭
2025年的中国车市,新能源车是无可争议的增长引擎。前11个月,新能源汽车产销同比增幅均超过30%,销量占汽车总销量的比例已达47.5%,全年渗透率突破50%几成定局。
更值得关注的是月度零售渗透率的迅猛攀升。12月,国内新能源汽车零售量预计达138万辆,渗透率或将首次突破60%大关。
从市场结构看,自主品牌已成为主导力量。11月,自主品牌新能源汽车零售渗透率高达79.6%,将主流合资品牌(6.8%)远远甩在身后。
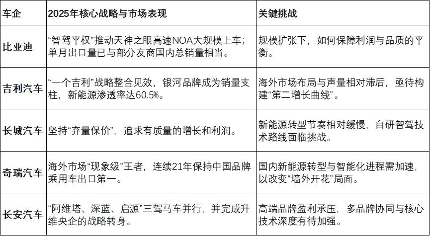
在自主品牌“五常”阵营中,2025年呈现出迥异的战略选择和处境,下表梳理了其核心特点:

与此同时,造车新势力的竞争日趋白热化且剧烈分化。零跑汽车以全年累计交付超53.6万辆、同比增长113.42%的表现,成为新势力中的“九冠王”。
另一边,理想汽车则陷入转型阵痛。其首款纯电SUV i8发布会因一场违背物理常识的碰撞测试引发巨大争议,随后MEGA车型的召回事件,叠加增程与纯电双线作战的压力,使其三季度业绩出现“断崖式下滑”。
行业格局剧变的背后,是技术快速下沉与全球化深度拓展两股核心力量的驱动。
技术上,“全民智驾”在2025年成为现实。
以比亚迪为代表,其“天神之眼”高阶智能驾驶辅助系统已搭载于起售价仅7.88万元的海鸥车型上。据预测,高速NOA硬件成本将降至3000-5000元,城市NOA硬件成本有望进入1500-3000元区间。这意味智能驾驶正从高端“炫技”快速变为经济型车的普惠配置。
在更前瞻的技术领域,2025年世界新能源汽车大会评选出的9项前沿及9项创新技术指明了方向。从华为的“兆瓦充电技术”到“新能源电池全域AI大模型”,产业创新的焦点已超越电动化本身,深入能源、算法与芯片等底层。
在全球化方面,中国汽车出口实现了从“产品出海”到“产业扎根”的质变。前11个月,新能源汽车出口量达231.5万辆,同比增长1倍。
出口模式不再是简单的贸易。在泰国等地,以比亚迪、长城等整车企业为先导,中创新航、国轩高科等动力电池企业,以及宁波拓普等零部件巨头纷纷跟随建厂,形成了“整车领航、零部件追随、服务配套补给”的产业链协同出海模式。
02 深度整合与价值重估
2025年,中国新能源汽车行业在市场规模持续扩张的同时,正经历一场由资本逻辑转变驱动的深刻重塑。行业竞争已从早期的“融资-扩张”规模竞赛,进入依靠技术纵深、盈利模式和生态价值赢得资本青睐的新阶段。
其中,资本市场的理性化转向尤为明显。年内,产业链企业掀起一波赴港IPO热潮,奇瑞汽车结束21年上市长跑,其深厚的制造体系与海外渠道价值被重新评估;赛力斯凭借与华为深度合作的智选车模式实现A+H上市,标志着“技术+制造”融合模式获得资本认证;阿维塔科技等品牌谋求独立上市,则为应对高昂的智能研发成本开辟融资通道。
这波上市潮的核心逻辑,是行业从依赖风险投资“输血求生”,转向通过公开市场融资“强身健体”,以支撑长期技术投入与全球扩张,企业必须向更理性的公众投资者证明其可持续的盈利路径与成长性。
与此同时,国有资本的角色发生战略性升维。长安汽车重组升格为继一汽、东风之后的第三家汽车央企,具有标志性意义。
此举意味着国有资本从过去的政策支持者、财务投资者,转向主动的产业整合者与战略稳定器。其主要目标在于,引导资源向智能芯片、操作系统等“卡脖子”技术领域攻坚;抑制市场的无序价格战与过度内卷;以更长周期和更大定力为行业基础研发与供应链安全注入确定性,塑造更健康、更具韧性的产业生态。
更为根本的变化在于产业边界的消融与生态竞争。
汽车的价值链核心正从传统制造快速向“电子电气架构-软件-数据-服务”迁移,理想发布与车机深度融合的AI眼镜,意在将座舱升级为个人AIoT生态的超级终端;小鹏展示飞行汽车并布局机器人,则是其智能技术在多维出行场景的平台化延伸。
华为、小米等科技巨头的深度介入,不仅是在“造车”,更是在重新定义汽车的架构与体验。汽车产业正演变为一个融合能源、半导体、人工智能和移动服务的开放式生态平台。
03 狂欢下的隐忧与未来航向
在中国新能源汽车行业高歌猛进的2025年,海面之下潜藏的产业结构性挑战,正成为影响其航向与续航能力的关键。
行业的可持续领先,不仅取决于技术创新与市场扩张,更依赖于修复脆弱的产业共生关系、坚守商业诚信的底线,以及构建面向未来的系统性竞争力。
首要暗礁在于日益紧绷的供应链关系。在激烈的“价格战”压力下,部分主机厂将成本压力无序转嫁至上游,导致对供应商,尤其是中小企业的付款账期被过度延长,严重挤压其生存与研发空间,这不仅侵蚀了产品质量基石,更动摇了产业协同创新的信任基础。
为此,国家修订条例,明确强制要求对大中小企业付款账期不得超过60天。这项“反内卷”措施旨在扭转零和博弈,推动行业构建风险共担、利益共享的健康生态,认识到唯有供应链根基稳固,整车品牌才能持续枝繁叶茂。
另一突出问题是营销浮夸与产品实质的脱节。部分企业在竞争焦虑下,采用违背基本常识的夸大宣传或误导性演示,试图掩盖技术或定义上的短板。此类行为严重透支消费者信任,损害品牌长期公信力。汽车作为大宗耐用消费品,其市场建立在坚实的口碑之上,任何短视的“营销魔术”都可能引发远超短期流量收益的反噬。
展望未来,行业需在三个维度完成深刻锻造:
一是构建韧性的供应链共同体。领先企业需将供应链视为战略合作伙伴,通过数据共享、联合研发甚至资本纽带,构建能共同应对风险、协同创新的柔性网络,从成本压榨转向价值共生。
二是推动技术创新从应用集成到底层突破。竞争正从电动化组装转向智能化时代的原生创新。决胜关键在于对智能芯片、车用操作系统、车路云一体化及下一代电池等底层技术的持续投入,这关乎国家高端制造产业链的终极竞争力。
三是完成全球化从“产品输出”到“生态扎根”的蜕变。出海需从贸易和本地化生产,升维至“品牌与生态本地化”。这要求企业深度融入当地市场,建立涵盖研发、服务、循环利用的本地化体系,实现从“中国的全球企业”到“真正的全球企业”的身份转变。
04 结语
2025年资本与生态的变局表明,中国新能源汽车行业的竞争已进入“下半场”。
资本市场的理性化,迫使企业证明可持续的盈利能力;国有资本的升维,意在塑造更有序、更具韧性的产业格局;而无边界的生态竞争,则开启了无限广阔的想象空间,也带来了更为复杂的挑战。
在这场价值重估中,最终胜出的将不仅是销量冠军,更是能定义下一代技术标准、掌控生态核心节点、并实现商业闭环的真正巨头。







