编者按:本文来自微信公众号“雷科技”,创业邦经授权转载。
在DeepSeek一记V4重拳彻底引爆科技圈的五天后,DeepSeek内部负责多模态的研究员陈小康在X上发布了这么一条帖子,并且附上了文字:
Now, we see you.

(图源:雷科技)
没错,就是字面意思。
当所有人还在为V4的价格和编码能力而惊叹时,DeepSeek突然开测识图模式,全网热议了一整年的多模态能力总算是落地了。
这更新速度,真心让人觉得梁文锋是不是为了不被网友做成不务正业的梗图,连夜把开发团队锁在了机房里。
需要注意的是,这次测试并非全量测试,而是小范围的灰度测试,只有部分用户能在DeepSeek官方App或网页版里看到,此时输入栏上方除了原有的快速模式、专家模式外,还会新增识图模式按钮,并标注“图片理解功能内测中”。

(图源:雷科技)
不巧的是,笔者的同事们全部都没能被灰度测试到,被DeepSeek官方抽到的人数居然高达0人!
幸运的是,笔者居然还真就成了那万中无一的天选之人。
既然这么巧合,小雷不给大家测试一番,多少有点过意不去。这次我精心选择了12张图片,让大家好好看看DeepSeek到底能看到什么?
理解能力强,知识库待更新
话不多说,我们直接从画面描述开始测试。
之所以将这个放在第一位,是因为这是视觉理解在实际场景中应用最多的一项功能。
以我们日常生活为例,在路边看到一株叫不出名字的奇葩植物,或者想找找某款穿搭的同款链接,甚至是在异国他乡对着满屏外文菜单发愁时,大家现在的第一反应多半是拍张照丢给AI问一句:“这是啥?”
这种“所见即所问”的交互,本质上就是在考验模型的视觉理解功底。
而这次我准备了三张图用作测试,分别是一张Coser图像、我在博物馆里的见闻以及一张信息量繁杂的活动现场图片。

(图源:雷科技)
提示词:请详细描述一下这张图,字数控制在250字以内。
对于第一张图片,DeepSeek的回答是这样的:

(图源:雷科技)
没错,DeepSeek不但完整描述了整个画面细节,而且还认出了图片里的角色,甚至还把拍摄这种图片中的背景、打光等元素等如实还原出来,用这套文字去文生图模型里直接就能还原一张高度类似的图片。
要知道,这个效果可是没开思考模式的。
对于第二张图片,DeepSeek的回答是这样的:

(图源:雷科技)
不打开思考模式的情况下,这次回答就是很单纯的画面描述,没有对于物品的解析,但是描述本身还是挺到位的,而且最后还是能看出来这款物品富有浓郁的中东或中亚艺术风情,很可能是一件珍贵的宫廷或宗教礼仪用具。
那么,要是我打开思考模式呢?
这下开始解析了,首先是对物品进行拆解,定义它是什么、有什么特征、所处的环境怎么样。

(图源:雷科技)
然后就开始下定义了,它认为是清代痕都斯坦风格。

(图源:雷科技)
那么清代痕都斯坦风格是啥呢?根据Wiki解释,这是18世纪清朝乾隆时期引入的中亚伊斯兰风格玉器,主要源自北印度莫卧儿王国。
刚好,我去看的就是莫卧儿王国展,还真给它找出来了。

(图源:雷科技)
对于第三张图片,DeepSeek的回答是这样的:

(图源:雷科技)
除了画面描述、文字信息读取,这次它还果断判断这是属于中国建博会·广州的活动现场图片,只能说图片理解这块确实没毛病嗷。
当然了,上面这些内容都是看图说话,那么更新一点的信息识别如何呢?
这次我准备了近些年的三张图片,提示词:图片里的东西是什么?并说出你的依据,字数控制在200个字以内。

(图源:雷科技)
对于第一张图片,DeepSeek的回答是这样的:

(图源:雷科技)
嗯...至少能从图片里看出宝可梦的信息,但是《Pokopia》这款游戏还是太新了,明显不在DeepSeek的知识库里。
对于第二张图片,DeepSeek的回答是这样的:

(图源:雷科技)
这次倒是判断得很准确,这确实是一张从3dm扒下来的FM24战术图。
对于第三张图片,DeepSeek的回答是这样的:

(图源:雷科技)
不难看出,它确实缺乏了最新的产品信息,但居然能通过副屏来判断成小米11 Ultra,只能说DeepSeek识图在逻辑这块真的拿捏了。
逻辑问题,同样搞不定
接下来,我们来试试元素识别。
这部分,说人话就是考验AI的眼力见了,里面有些题目,哪怕是真人来了也不一定能做出来。
诶,顺便看看DeepSeek会不会也是个色盲。
这类图片在网上那叫一个多啊,我干脆直接上谷歌搜罗了这些图来测试用,大家也别客气。

(图源:雷科技)
先测第一个,提示词:请直接告诉我这张图中有几只老虎。
让人想不到的是,这个问题居然能让DeepSeek开始自我博弈起来,不断地否认自己上一次数出来的结果,最后更是在两次数出6只老虎的情况下,坚定地回答了7只出来。

(图源:雷科技)
问题在于,这图里有10只老虎,这就让人很尴尬了。
再测第二个,提示词:这张图中隐藏着一组数字,请你直接告诉我其中有几个数字,它们分别是什么。

(图源:雷科技)
咋说呢,这个图之前就难倒过所有AI, DeepSeek同样没有能识别出来。
第三张图也是如此,可以说,这一类基于反色、碎块化的图片,依然是视觉理解的一生之敌。

(图源:雷科技)
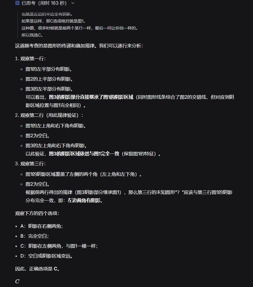
最后是三道图形逻辑题,之前DeepSeek-V4在做逻辑题的时候表现就一般,不知道应对图形逻辑题的效果如何。
据说这三道都是行测例题,我们让DeepSeek来解答一下。

(图源:雷科技)
第一道,思考了整整三分钟。

(图源:雷科技)
答案是错的,正确答案是D。这图的逻辑其实还挺好懂的,就是前面两格单白/单黑的地方,第三格是白的,前面两格双白/双黑的地方,第三格就是黑的。
第二道题自然也是不负众望,错!
没想到,在我已经失去希望的情况下,经过六分钟深度思考后,这第三道题,居然是让DeepSeek给答对了!

(图源:雷科技)
我反复试了两遍,只能说这道题它确实能推理出来,虽说是采用算数的形式,但确实实现了零的突破。
只能说,行测备考你用这个,这辈子也是有了。
总结:识图只是前菜,多模态大招还在路上
完整测试下来,小雷我对DeepSeek这次的识图能力算摸透了。
只能说DeepSeek基础识图的准确率其实还是比较高的,然后它的推理思路本身也算有条不紊,但是目前知识库里保存的信息还不够多,而且面对难度较高的极限测试,基本上就没有能做对的时候。
但是,这次起码不会出现思考半天吧啦吧啦没完没了的情况。

(图源:DeepSeek)
在我看来,这次识图更像是过渡期的开胃菜,这个识图模式,更接近一个挂载在DeepSeek-V4主干上的视觉理解模块,而并非DeepSeek-V4本身的多模态能力。
但至少,它证明DeepSeek团队在视觉理解上已经跑通了,这明显是在为接下来的原生多模态大招铺路。可以预见的是,补上这块短板后,整个国产模型的格局必然会再次发生改变。
至于没拿到资格的也别急,就DeepSeek目前这个效果,豆包和千问其实够用了。
本文为专栏作者授权创业邦发表,版权归原作者所有。文章系作者个人观点,不代表创业邦立场,转载请联系原作者。如有任何疑问,请联系editor@cyzone.cn。







