
「IPO全观察」栏目聚焦首次公开募股公司,报道企业家创业经历与成功故事,剖析公司商业模式和经营业绩,并揭秘VC、CVC等各方资本力量对公司的投资加持。
作者丨流光
编辑丨关雎
图源丨美克生能源
4月24日,美克生能源科技股份有限公司(下称“美克生能源”)向港交所递交招股书,拟主板挂牌上市。
美克生能源2018年在上海成立,与大多数储能企业不同,它并不做硬件设备的生产制造,而是专注于分布式储能资产的投资、建设与运营,并通过AI系统对分散电站进行统一调度,参与电力交易与虚拟电厂运营,从而获取持续收益。
按2025年的分布式储能资产运营规模计,美克生能源的运营规模达到799.5 MWh(兆瓦时),市场份额7.4%,在中国新型电力服务提供商中排名第一。
2023年至2025年,公司营收分别为1.7亿元、1.2亿元和5.2亿元,毛利率从2023年的2.6%升到2025年的10.0%,亏损也在收窄,经调整后净亏损从2.07亿元降至0.77亿元。
上市前,联合创始人、执行董事、总经理兼董事会主席魏琼直接持股14.48%,通过员工平台间接持股17.11%,合计持股31.59%。联合创始人、执行董事兼首席科学家严晓博士持股8.84%。两人作为一致行动人,掌握公司40.43%投票权。
公司主要投资方包括英诺天使基金、李泽湘领衔的香港X科技基金、源码资本、君联资本、纪源资本、周大福旗下六脉资本,以及国家绿色发展基金、京国瑞基金、昌发展等国资。
IPO前,君联资本合计持股18.81%,为最大外部股东。其余机构持股分别为:国家绿色发展基金6.15%、六脉资本5.46%、京国瑞基金4.61%、纪源资本4.49%、香港X科技基金4.29%、源码资本4.13%、英诺天使基金3.98%。
01放弃体制内工作去创业
魏琼出生于1984年,今年42岁。她高中时数学成绩非常好,参加过一次全国竞赛,差一点保送清华,后来考进了上海电力学院通信工程专业。
大学期间,魏琼非常喜欢打游戏,大四那年还拿了个全国第一。为此,腾讯一位游戏负责人甚至给她发了一个offer。收到offer的魏琼又懵又高兴,父亲却说:“你学的是电,要进入国家电网。”
最后,魏琼进入国网上海市电力公司。入职后,她被分到基层班组,每天做测量、搬仪器,一度感到“精神崩塌”。待了大半年,心里一直想辞职。
后来她负责的上海静安地下变电站故障,全静安区停电。在排查故障时,一位领导过来问原因,她解释一遍,对方是营销出身没听懂。“我问他为什么那么笨,为什么不清楚?”
事后魏琼回忆,可能是这种“毛躁”性格反而让领导注意到了。不到两个月,她被调去担任领导秘书,期间参与编制了“十三五”电力规划,主导过16个科研项目。
2015年魏琼辞掉国网工作进入新能源设备公司西屋港能。2018年再次辞职,揣着200万启动资金开始创业。
另一位联合创始人是现年66岁的严晓。他1982年毕业于北京大学物理系,通过李政道发起的CUSPEA项目赴美读博,师从李政道。李政道是1957年诺贝尔物理学奖得主,与杨振宁共同提出了宇称不守恒定律。
严晓在电池安全检测领域有近40年积累,回国后准备将科研成果产业化。经人介绍,魏琼和严晓相识,两人一起创立了公司。
然而,刚创业第一个月魏琼就后悔了。她后来回忆:以前在电网公司楼下等她七小时的人,她约了四五次都约不上。还有一家上市公司因团队太小而拒绝合作。不到一年,200万烧完了。
幸运的是,因为技术方向好,她获得头部基金的支持,完成第一轮融资。
之后,魏琼心里只想一件事:“一定要赚钱、要商业化。”
2024年,魏琼被创业邦评为“年度最值得关注的女性创业者”。在创业邦女性影响力大会上,她说,“所有技术在没有商业化的时候都是耍流氓。”

魏琼在创业邦2024女性影响力大会上演讲
02国资与一线VC连续加注
美克生能源最初的定位,并不是作资产运营方。
刚成立前几年,公司主打“battery doctor”(电池医生),为大型储能电站提供电池安全诊断及技术方案,检测业务还覆盖动力电池、低速电动车电池等。
2019年,美克生能源研发出电池预诊断安全系统(PSS),基于电压、温度、荷电状态及健康状态等多项运行参数,对电站健康状况进行持续监测,提前7-15天发现内部故障。
2021年上半年,美克生能源先后完成了由英诺天使基金和香港X科技基金投资的天使轮,以及君联资本和源码资本参与的A轮融资。目前,君联资本首席运营官周宏斌博士进入美克生能源担任非执行董事。
2022年,美克生能源连续完成3轮融资,君联资本、源码资本、纪源资本、六脉资本、安超投资、继联私募基金等参与投资。融资后,周大福创建(00659.HK)顾问、周大福企业私募股权投资部高级副总裁李世康担任公司非执行董事。
但单靠诊断业务,天花板非常明显。2021年国家发改委取消工商业目录电价后,工商业全面进入电力市场化交易,东部用电大省的峰谷价差明显拉大,用户侧储能的经济性大为改善。
2023年全国工商业储能新增装机同比增长超过200%,工商业储能成为新风口。于是,美克生能源开始进军工商业储能投资运营领域,推出了“庞舶”“奇巧”等储能系统产品。
这一年,国家绿色发展基金领投了美克生能源D轮融资,老股东君联资本跟投。
2024年12月,D+轮融资完成,京国瑞基金和昌发展共同投资1.8亿元。京国瑞股权投资基金投资副总裁王文健目前担任美克生能源非执行董事。
2026年3月,IPO前最后一轮融资完成,由上海松江国投、上海松江新桥资产及个人投资者卢峰(南通鼎鑫电池执行董事)投资。本轮融资后,美克生能源估值达到36.35亿元,较天使轮的8000万元翻了45倍。

03轻资产运营
2024年开始,美克生能源全面转向轻资产储能运营模式,核心业务围绕分布式储能资产的投资、建设和运营展开。
具体操作上,美克生能源选择用电需求大的工厂或园区,出资建储能电站。通常美克生能源针对每个项目会成立一个项目公司,作为执行主体。项目会外包给总承包商,后者协调多个第三方开展设计方案制定、设备采购及施工执行,并对质量和进度负责。
项目投运后,利用峰谷价差——低谷充电、高峰放电——获得电费节省收益,并与用电企业分成。招股书显示,项目公司通常拿到套利收益的60%-90%,用电企业无需出资,仅提供场地即可分成。
项目稳定运营后,美克生将项目公司股权出售给追求长期回报的机构投资者(如保险公司、产业基金),回笼资金再投新项目。
2025年,分布式储能资产开发业务贡献收入4.64亿元,占总营收的89.1%。
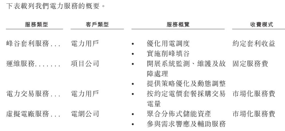
在此基础上,延伸出电力服务这一高附加值业务。依托自有的储能资产,向用电企业提供峰谷套利服务、运维服务、电力交易和虚拟电厂四类服务。

图源:招股书
虽然目前电力服务收入约4900万元,占比不到10%,但22%的毛利率明显高于核心的分布式储能资产开发(10.1%)。更重要的是,截至2025年底,已签约2026年度电力交易电量约60亿kWh(千瓦时),有望成为拉动增长的新引擎。

图源:招股书
AI能力则渗透在整条业务线中,主要起到调度和优化作用。因为传统储能项目,主要依赖固定的峰谷套利逻辑,收益相对刚性;而电力现货市场放开后,电价日内多次波动,套利空间更动态。在AI调度下,储能资产不再只赚固定价差,而是参与更复杂的市场化交易。
目前,美克生能源的绿电来平台可集中监控所有储能资产,实时跟踪电池参数,配合PSS预诊断系统可在故障前7-15天预警。截至2025年底,平台已接入约100个分布式储能资产,运营规模799.5MWh。
另一AI Agent“蘑菇小美”整合气象、历史负荷、市场价格等数据,预测电价走势,自动生成充放电策略和电力交易报价方案。此外,公司也向中小电力交易参与者输出AI能力并收取服务费。
美克生能源目前仍处于亏损,但幅度正在收窄,净亏损从2023年的2.91亿元降至2025年的2.35亿元。经调整亏损从2.07亿元收窄至0.77亿元,接近盈亏平衡线。
为了改善盈亏,美克生能源计划将已验证的模式复制到电力市场化定价更成熟的海外市场。早在2019年,其PSS电池预诊断系统就应用于英国门迪电站。该电站由华能集团和国新国际投资建设,是中国电力企业在发达国家建设的首个大型电池储能项目。目前,公司已在日本、芬兰等市场发掘出多个项目机会。
04强制配储取消行业开始“卷运营”
储能行业正在经历一个结构性的变化。
2025年2月,国家发改委、国家能源局发布“136号文”(《关于深化新能源上网电价市场化改革 促进新能源高质量发展的通知》),明确规定“不得将配置储能作为新建新能源项目核准、并网、上网等的前置条件”,强制配储正式取消。
“136号文”还提出,推动新能源电量全面入市、完善电力现货价格形成机制。截至2026年,多个省份已实行市场化电价机制,广东、山东、甘肃等地电力现货市场已转入正式运行,南方区域市场进入连续结算试运行。
强制配储时代,项目“重建设、轻利用”,大量储能资产“建而不用”。据中国电力企业联合会数据,2024年新能源配储年均利用率仅31%左右。这个时期,储能项目的收益来源高度依赖固定的峰谷价差。
如今,储能资产需通过参与电力市场来证明自身的经济性,收益来源从单一价差扩展为“电能量交易+辅助服务+容量补偿”的复合模式。行业竞争焦点也从“装了多少储能”转向“能不能把储能用好”。
但储能赛道还远未定型,中国分布式储能资产运营服务市场规模2020年为0.2GWh,2025年增长到10.7GWh,年复合增长率达123.1%。灼识咨询预测,到2030年会增至123.3GWh,年复合增长率仍保持在62.9%的高位。

“114号文”(《关于完善发电侧容量电价机制的通知》)等后续产业政策的跟进,进一步明确了储能从强制配置到市场化运营的转换。但若仅靠单一峰谷套利,盈利天花板显而易见。一旦电力现货全面落地,能够运行AI算法、在日内多个电价波动窗口获利的企业,才有机会在行业洗牌中站稳。
美克生能源的优势之一恰恰在于此:它通过运营能力从电价差中持续分润,只要算法跑出超额收益,就有持续的现金流。
反过来,如果不具备真正的AI调度能力,资产一旦脱离运营方,收益率就可能落入行业平均水平。
本文为创业邦原创,未经授权不得转载,否则创业邦将保留向其追究法律责任的权利。如需转载或有任何疑问,请联系editor@cyzone.cn。







