
来源:东方IC
创立16年,从辉煌一时的国产手机第一,到如今负债近200亿、面临破产危机,金立这个昔日曾邀请到刘德华、刘涛等大牌明星为它站台的手机巨头,如今已走到了生死边缘。
近日,一则“金立董事长刘立荣赌输超过100亿”的消息被传得沸沸扬扬,之后虽然金立对这则传言予以否认,但还是撕开了金立债务危机的最后一块“遮羞布”。
被传豪赌输掉100亿,创始人现身否认
金立消失的钱去哪儿了?
据上周《界面》报道,一位接近金立股东的人士透露:“刘立荣在赌博上输了超过100亿,股东们推测过,刘立荣挪用公款的数目可能在60亿左右,但赌博地点不是在香港、澳门,而是在塞班。”
该信源还称,刘立荣去过两次塞班岛。第一次就输了20个亿。第二次,与刘立荣私交甚好的几位朋友,亲自飞到了塞班想劝他回头,没想到看到的是却是赌桌上堆积如山的筹码。“最后一把牌,就一把牌,一次性输了7亿美金。”
金立官方在当天发布声明称,文章捏造相关事实,会严重影响金立重组进程。声明要求媒体删除文章,否则将保留采取一切法律措施的权利,追究发布者的法律责任。

11月26日,证券时报刊发刘立荣的采访文章,刘立荣亲口承认参与赌博,但否认了输了100亿的传闻,还称:“我创办金立16年,在公司一直是绝对的权威,我个人没有其他收入,难免在生活上有些公私不分,借用公司资金的行为。”
他没有说出从公司挪用资金的准确数字,只是称“大概十几个亿”,并且刘立荣称之为“借款”。
这笔“借款”到底有多少钱,从去年开始就成了一个谜。2017年下半年,金立资金链紧张的情况开始显露。曾有报道称,在2017年年底的金立股东会议上,几个大股东拍桌而起,质问刘立荣,“这么多钱都去哪了!”当时刘立荣没有回答。
到了2018年1月中下旬,刘立荣在接受采访时将消失的巨款归咎于营销广告投入,他称,“2016、2017年金立营销费用投入60多亿元,加上近三年对外投资的30多亿元,近100亿元的投入对金立的资金链造成很大影响,这也导致了金立近来资金链危机的出现。”
在参与赌博的行为逐渐明了之后,刘立荣当时的这个说法自然也被质疑。比如媒体援引知情人士称,2016年广告投入费用10亿左右,2017年只有7亿-8亿的预算。
员工们也为营销团队喊冤,根据从金立离职的员工透露,“金立内部其实早已默认刘立荣赌博一事,100亿的真假难以定论,但是这个资金链断裂的锅,还真不该营销团队背”。
在本周一《证券时报》采访他时,他仍坚称,“过去两年营销费用有六七十亿是不夸张的,空中、地面、物资、海外这些部分加起来投入超过40亿”。不过针对这次金立陷入生死困境,他又有了新的看法,他认为金立走到这个局面本质是因为金立多年都在亏损。
刘立荣说,在2013年到2015年,金立平均起来每个月亏损不低于1个亿,到2016年和2017年每个月亏损不低于2个亿。
按照刘立荣的说法粗略计算,从2013年到2017年底,金立累计亏损就有约80亿。亏损80亿的情况下企业还能够支撑下去?刘立荣的说法显然无法让人信服。
负债百亿、裁员万人,金立的生死危机
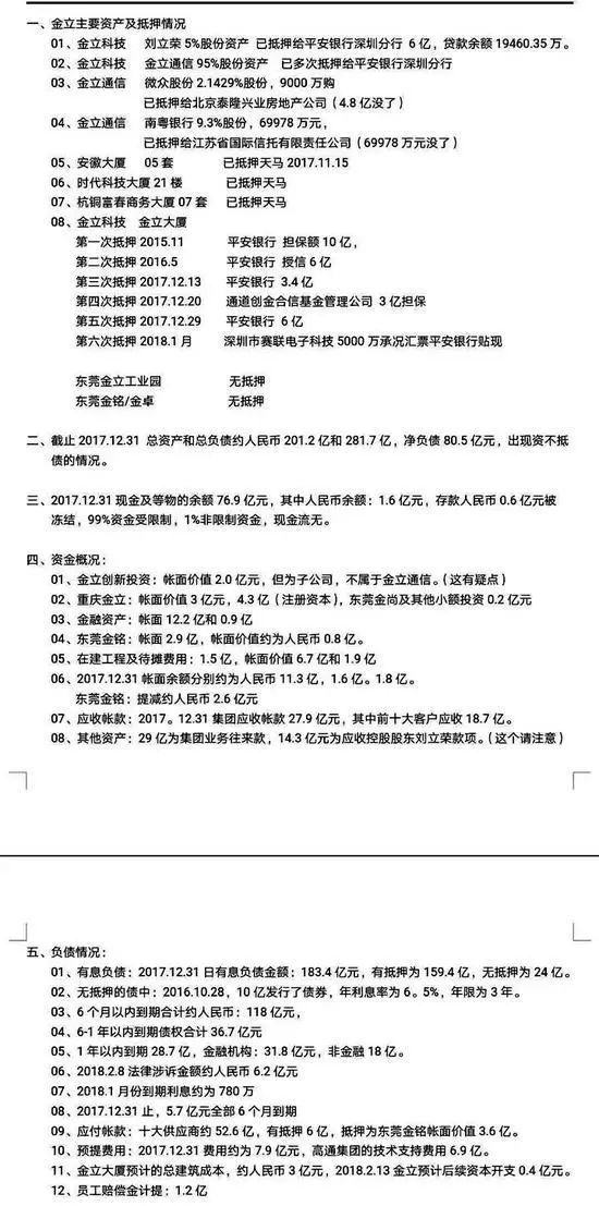
据《第一财经日报》此前披露,一份疑似金立主要资产及抵押情况的图表显示,截至2017年12月31日,金立总资产为201.2亿元,总负债281.7亿元,净负债80.5亿元,资不抵债。

在去年年底,金立就被曝出资金危机,当时不断有“刘立荣欠巨额赌债”的消息传出。2018年初,金立名下多项资产被冻结,董事长刘立荣所持全部41.1%股权被法院冻结,而刘立荣选择前往香港,至今未归。

此事连带金立多起诉讼和债权纠纷案件相继浮出水面。一时间,各家中小供应链厂商蜂拥至金立总部要债,部分厂商称欠款期限已经达到半年以上。
为了自救,金立开始大规模裁员,在金立工业园和金立总部都分别裁员50%员工,裁掉的员工人数上万。供应商相继断货致公司业务瘫痪,金立的手机出货也断崖式下滑。2017年金立手机出货量为1494万部,2018年前九个月,金立手机出货量仅为442万部。
然而,金立的“麻烦”还不止于此,由于没能及时向工人发放补偿金,金立的东莞厂区被传陷入“停工状态”,原来有2000多人的工厂目前仅剩300多人左右,生产线已好几个月没有生产金立的产品。
前几日,金立集团副总裁俞雷发文称要从金立离职,这无疑给正处于风浪中心的金立又一重重的打击。与此同时,20家供应商向深圳中院提交对金立进行破产重整的申请。
根据一名金立供应商负责人提供的资料显示,截止2017年12月31日,金立的债务规模约为80亿元,供应商债权人多达百余家,被拖欠款项超过50亿元,此外,还包括员工工资与赔偿金、债券等债务。
诸多供应商认为金立不可能再起死回生,希望法院尽快让金立进入破产重整程序,以便早日收回债权资金,更有供应商对外表示,“即使债务打折也愿意接受”。
11月23日,金立已经召开了金融债权人会议,初步的讨论结果是,几乎所有的银行都支持了破产重整方案。
红极一时:比肩华米ov,刘德华代言
相比起如今“华米ov”的国产手机第一梯队,“金华ov”的格局持续过很长一段时间,金立一度领跑国产手机。
2002年,从专门做DVD的金正离开的刘立荣创立金立手机品牌,凭借稳固的代理商体系和超长待机王的实用概念,2003年,金立的销售额达到8亿元,2004年这一数字翻番。
2005年,金立拿到了手机生产牌照,开始了自己的产销之路。这时金立的影响力达到巅峰时刻,将红极一时的天王刘德华请来做品牌代言人。“金品质,立天下”这句广告词经央视1套播出后传遍大江南北,迅速为金立打开了知名度。

2007年金立销量达800万台,成为可以和摩托罗拉、诺基亚及三星等拿来对比的品牌。到2010年,金立已经做到了国产手机第一,全行业第三的成绩,仅次于诺基亚和三星。
即使在智能机时代,金立也没有落后。根据市场调研机构Counterpoint发布的2016年全球智能手机销量报告,金立的销量增长率达到21%,与华为分别位列第三与第四的位置。当时有部分从业者表示,金立或许有希望冲击华米OV阵营。

Counterpoint发布的2016年全球智能手机销量报告
紧接着,金立2017全年仅1494万部的出货量让其复苏希望戛然而止,这一数据不仅远低于刘立荣提出的3800万部的希望目标,即便距离保底量3000万部还有很大的距离。
到2017年年底,就有传闻称刘立荣赌博输掉了近百亿元。到2018年年初,金立的供应商、上市公司欧菲科技发公告称,对金立的应收账款计提坏账损失3亿元,导致公司对外报净利润下修。此时,金立的资金链已经出现问题。
金立在2017年陷入资金链紧张的黑洞,2018年金立危机全面爆发,裁员万人、供应商聚集总部维权……金立的至暗时刻到来。
写在最后
今天上午10点,金立在深圳的时代科技大厦又召开了经营性债权人会议,就金立破产重整方案进行讨论,金立给与会者设置了8000万元债务以上的债权人门槛。
如果这次能与23号的会议达成共识,那么接下来,金立将向法院提交破产重整方案,金立的股东、债权人有关各方可以继续推进金立破产重整。
但不是所有的债权人都愿意推进金立的破产重整。不少小供应商更愿意推进金立的破产清算,拿到真金白银的现金赔偿,以帮助公司渡过眼下的难关。
目前金立的命运,只能等待法律的裁决。金立的浮沉十几年,再次验证了一个道理,创业难,守业更难,一步走错,就步步错。
资料来源:界面《复盘金立死亡之谜》、证券时报《金立集团刘立荣:我去了塞班,没有输100亿!金立大概负债170亿,倒下的原因是……》、第一财经资讯《金立董事长承认赌博:没输一百亿是十几亿!债权人:钱怎么去塞班的?》




