“有人把行业声明理解为“凛冬将至”,我却更愿意把它解读为“黎明之前”。泡沫逐渐褪去,影视行业也将变得越来越理性。”
这是企鹅影视高级副总裁韩志杰在11月30日成都举行的中国网络视听大会上的一番话。在这个“影视寒冬”被频繁提起的冬天,他表现得冷静而乐观。
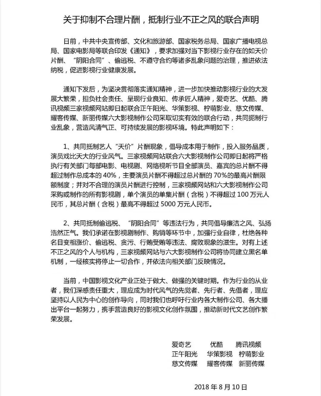
此时距离三大视频平台、六大影视公司发表“关于抑制不合理片酬、抵制行业不正之风的联合声明”已经过去了三个多月。11月30日,其中四家公司的代表——慈文传媒股份有限公司董事长、总裁马中骏,东阳正午阳光影视有限公司总裁侯鸿亮,柠萌影业总裁苏晓以及企鹅影视高级副总裁韩志杰,再次坐到一起,分享他们对于互联网影视发展热点问题的思考。
这场互联网影视高峰对话的主题叫做“这是最好的时代”,正与韩志杰口中的“黎明之前”隐隐地相互映照。
从投食心态到面试心态:互联网影视之变
在圆桌对话中,东阳正午阳光影视有限公司总裁侯鸿亮感慨这十年间的影视产业变化太快。“感觉我们要不断地去适应这个市场,适应这个变化。”
回溯过去的2018年,互联网影视发生了哪些变化?
在企鹅影视高级副总裁韩志杰看来,互联网影视内容的重要特征之一,是正在从单一走向多元化。其中最直接的体现就是腾讯视频的品类细分、标签化管理。
随着互联网与影视行业的融合进程不断加速,影视行业生态也由此不断改变。韩志杰在论环节首先提到了这种变化的具体形态。从类型上看,互联网影视正在从单一走向多样化,内容类型与表达方式越来越丰富。从内容上看,随着大量优质的影视公司入局,由数量的简单增长,变为质量的大幅提升。
面对影视行业的这些变化,韩志杰表示,首先应该在版权采购与内容开发的理念上做出相应的改变,腾讯视频以四个“点赞”和四个“差评”为评判标准,为潜心创作、勇于创新、诚信守则、拥抱当下记录时代的行为“点赞”;但对天价片酬、投机倒把、不正当竞争,传递社会负能量则毫不留情地会给予“差评”。

“前几年大家讲到网剧会觉得说是不是比较Low?”而现在,粗犷生产的网络剧时代已经一去不复返了。从腾讯与慈文传媒联手打造的《暗黑者》系列,到企鹅影视和东阳正午阳光影视有限公司联合出品的《如果蜗牛有爱情》,这些优质影视公司的入局使网络剧数量的简单增长变为质量的大幅提升。
在互联网影视的剧变之下,做剧是更难了,还是更容易了?
慈文传媒股份有限公司董事长、总裁马中骏认为是更难了。他发现用1.5倍速看剧是年轻人的日常,觉得特别好的剧才会开原速。“观众在互联网上观看的自由度特别大,他是时时刻刻可能弃剧,时时刻刻也可能进入。”
的确,弃剧的风险正在逐年增加。
“你是不是在第一集就能够很快地抓住观众,让他们的浸入感得以提升?你的节奏和故事是否引人入胜?”韩志杰认为,“对用户不能再用投食心态,要有面试心态,把用户当成考官,把我们打造的内容都当成面试者。”
海量内容让用户的时间变得珍贵,如何在有限的时间打动用户,内容自身的魅力、品格、调性都是重点。“现在的用户不需要快餐,更需要米其林式的精品。”韩志杰说。“尽管市场每天都在发生着变化,但腾讯视频坚持,为正能量、高品质、创新性、年轻化的作品买单。”
IP失灵、爆款难求,现实主义题材引领新趋势
前几年成为香饽饽的“IP”一词,到了2018年仍然是影视行业的热词,不过后面加上了“失灵”两个字。
此前,慈文传媒制作发行的《花千骨》、正午阳光出品的《琅琊榜》、《欢乐颂》都是由网络小说改编而来。不过在柠萌影业总裁苏晓眼中,马中骏和侯鸿亮还是非常有定力的,《花千骨》、《琅琊榜》等虽然有网络小说原著,但并不是那些粉丝数最高的头部作品。
因此韩志杰反思,近来一些大IP剧的不尽如人意,本质上不是IP失灵,而是投机取巧的创作在失灵。“它恰恰反映出市场的逐渐成熟,拿着一页PPT就待价而沽的时代一去不复返了。”
IP走下神坛的过程,也是影视公司和视频平台学习的过程。大家开始更尊重创作规律,意识到IP只是优质内容的催化剂,而不是决定性因素。
事实上,IP被哄抬甚至神化,映射的是行业内对爆款的渴求——只是爆款本就可遇不可求,正如苏晓所说,用小说读者圈层的小众成功,去赌上亿的影视大众,这是不理智的;而IP失灵的2018年,爆款缺乏同样是一个不能回避的痛点。
马中骏表示,虽然今年剧集领域的爆款比较少,但电影当中还是有不少:《我不是药神》、《找到你》、《无名之辈》等等。“爆款的出现是跟时代有关系的,今年就应该出现实主义的力作。”他认为,剧集领域如果能出现实主义作品,爆款一定会出现。
韩志杰也曾经预测过,未来一段时间网剧的趋势将是现实主义。“打造优秀的现实主义题材作品,既能满足用户的需求,也能彰显平台的价值,提升平台的品牌影响力,这是一个多赢的结果。特别值得强调的是,客户对现实主义题材的内容的认知度也在不断提高。”
目前,腾讯视频已经储备了比较多的故事,内容包括记录过去社会的变迁、创业故事以及现代人情感题材等等。作为视频平台,腾讯视频也希望可以在现实主义题材这个领域里打造出一些影响广大年轻用户的爆款。
最早到来的“爆款预定”可能是《大江大河》。12月10日,这部以经济改革为主线的献礼剧即将在腾讯视频上线。韩志杰谈到,“我们同事前阵子看了《大江大河》的前面几集正片,都非常的感动,台下的同事哭了好几次,还是挺有感染力的。”
作为《大江大河》的制片人,侯鸿亮说,“当三家视频网站开始同时抢购《大江大河》时,我意识到,三家视频网站已经真正成为主流平台。”他认为,互联网早就跨越了定位在年轻人的这个界限,现在60、70岁一样通过互联网看电视剧了。韩志杰也表示,年轻人同样会选择看现实题材的剧,透过年轻人的传播,可以让这些题材被更多的年轻人所看到。
至于现实主义剧集要怎么做好,韩志杰也有自己的想法。“长久以来我们遭遇的难题是,现实主义不够现实,反映生活的作品远离生活,记录时代的作品与时代脱节。能够和这个时代产生强烈的情感共鸣、精神共鸣的作品,无论题材、无论以哪个年代为背景,都能让观众喜爱。”
针对行业热议的“到底什么是爆款”,韩志杰也给出了自己的答案。同时韩志杰也强调,IP不等于爆款,作为爆款,一定具备四个核心指标:播得好、有口碑、留得住,走得远。在他看来,播得好、有口碑是优质内容要具备的基本门槛;更重要的是,优质内容要有长线效应,能够发行到海外,讲好中国故事,实现中国优秀文化的正向输出。
乱象之下无人幸免,及时纠错是危机下的行业共识
慈文传媒、正午阳光、柠萌影业和腾讯视频四家坐在一起,一个逃不开的话题就是2018年8月10日的那份联合声明。

有人把声明的发布定义为凛冬将至,韩志杰却更愿意把它解读为黎明之前。在他眼中,这几年市场的确过热、过于失去理性。不管是在项目的投资开发,还是资源的争抢、利用方面,都暴露出了很多问题。
“尤其是前两年的无序,造成了有些公司在剧集质量上的失控。去泡沫、优胜劣汰,是中国影视行业发展到一定阶段必然经历的纠错期和调整修正期,它是市场环境变好之后,行业内部的一次自我净化和升级。”
苏晓谈到,这两年一线艺人的片酬涨得太离谱了,在一部剧的制作成本中占的比重太高了,已经严重的影响到剧本身的质量。对此,韩志杰认为,乱象之下,所有人都是受害者。无论是IP热潮,还是天价片酬、天价剧集,其实最终损害的是产业链上所有人的利益。从长线上看,包括演员在内,没有获益的一方。所以,“启动纠错机制,不是几家平台的一时兴起,而是整个行业在危机之下的共识。”
对于未来互联网影视的发展,韩志杰化用了亚马逊创始人贝佐斯的话,表示相比未来十年会有什么变化,自己更关心未来十年有哪些东西是不变的。例如永远不会过时的好内容;对创新为动力的创作规律的尊重;既要挖掘传统文化,同时也要聚焦现实主义,记录时代风貌;既要有全球视野的布局,同时不能丢掉中国气质……
在论坛上,无论是对IP失灵、爆款难求还是对抵制天价片酬的解读,韩志杰始终不离“回归理性”二字。他希望希望未来少一些声明,多一些行业自觉,少一些短视的逐利,多一些为行业长远发展考虑的同舟共济。
韩志杰提到,做内容的初心是对艺术规律的尊重、对文化价值的尊重、对时代的尊重。或许做到这些,他口中的“黎明”就真的不远了。




