
编者按:本文来自全天候科技,作者马程 ;创业邦经授权转载。
3月26日,易到发布内部信,提到易到正在进行自救,线上直付功能只是自救的第一步,接下来还将通过调整部门职能,多方面考核指标,推出新的策略。
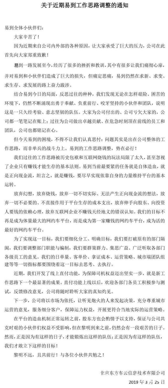
易到在内部信中表示,“我们的目标不再是成为体量最大的网约车平台,而是成为第一家赚钱的网约车平台,成为活的最好的网约车平台”。

图为易到站内信
然而就在同一天,易到被曝出了大规模裁员。
易到前员工向全天候科技证实:裁员属实,目前赔偿金尚未到手。
破产OR自救?过去一周,对于易到用车的员工来说,是在战战兢兢中度过。
“最早是在钉钉上收到消息,然后各个部门分批签订解约协议。前后不过一周多时间。”一位最近办完离职手续的员工对全天候科技表示。
该员工透露,虽然不清楚具体数目,但涉及人数大于在300人左右,很多部门全部清退。从技术到市场、运营、行政人事等无一幸免。目前易到的在职员工要远少于离职员工。据36氪此前报道,只有负责产品运营和研发的上百人团队,而整个易到此前有500多人。
该员工提到,2019年工资一直拖欠,公司虽然承诺了N+1的赔偿金,但只承诺到6月30日之前赔偿。目前,员工尚未拿到赔偿。
欠薪之外,员工从去年10月开始,公积金已经停缴,个税也与同一时间停止缴纳。“医保还在缴纳,但普遍有延迟。对于在买房还贷的人,或者要准备出国的人,都会有比较大的麻烦。”该员工提到。
最初,大多数员工想要给公司时间解决资金问题,“毕竟之前几次危机,都有新的融资进场。”但到春节之后,尤其司机提现多次被推后,员工逐渐发现情况已经很难好转。
目前,易到用车平台尚在正常运营中。
打开易到用车app,“易达”、“专车(舒适)”和商务用车基本无车可用,北京地区只有市区内的豪华车还有订单,也普遍存在加价现象,例如10公里价格超过100元。
近日,易到开通了线上直付功能,鼓励乘客和司机直接线上支付乘车费,目的是保存运力和单量。
但上述员工认为,易到已经失去了信誉,“从去年底到现在,易到已经亏欠了不少债务,包括供应商的钱和司机的服务费。几次三番爽约之后,很多一直追随平台的司机,也很难再留在平台上。”
而更多员工加入了离职群“抱团取暖”,他们担心如果易到宣布破产,手中的赔偿协议将变成空头支票。
易到离职员工已经组织了多个离职群,组织申请赔偿。全天候科技注意到,一个名为“易到欠薪”的群,人数已经达到238人。
易到给出的离职协议上写的是赔偿金在6月30日之前打到卡内,但很多员工认为这个承诺很难得到保障。一位员工在脉脉上提到,“如果公司在6月30日之前申请破产,仲裁对我们来说会非常困难。”

图为易到裁员群截图
无人接盘“公司告诉我们一直在融资,数额不大”。一位前易到员工提到。但是,易到目前面临的问题是不仅无法支持司机提现,也无法支付员工薪水和解约赔偿。“现在看来融资机会渺茫。”
韬蕴资本于2017年6月控股易到用车,至今依然身陷各种债务纠纷泥淖,资金链危机多次告急。根据韬蕴资本提供数据,截至2018年12月,易到共有34亿负债,其中有28亿元为韬蕴垫资。
韬蕴资本CEO温晓东在朋友圈发消息称,贾跃亭曾今求他,希望帮助乐视接下易到用车,当时贾跃亭大概的说法是贾跃亭认为易到用车现在已经到了生死劫,只要能解决暂时的资金问题就能凤凰涅槃,起死回生,到时候双方定能大赚一笔。
但此后,温晓东称贾跃亭是骗子,甚至还在起诉贾跃亭。
2018年1月,韬蕴资本宣布半价出售易到33%的股份,价格在17.5亿元左右,然而至今没有出现接盘方。
易到现在处境尴尬,尤其债务危机很难让下一个买主接手。2018年6月,易到曾和中信银行达成战略合作,中信银行子公司信银投资持股易到18.18%的股权,双方在车主金融、消费金融、信用卡等零售业务,以及投资咨询和大数据等领域展开合作。
上述员工提到,2018年中,由于滴滴顺风车事件整改,易到订单量曾一度提高50%,当时运营状况还算良好。
2018年9月,易到整体运力(活跃司机数)提升51%,其中北京上海广州三地订单量环比增幅均超过300%,最高为北京322%。深圳环比增长115%,杭州增长79%,其他城市平均增幅36%。
当时,易到还计划2018年第四季度将推进三四线城市开城计划,进入50个中小城市开展运营业务。
但临近年底,易到相继传出资金链断裂,司机无法提现等传闻。
韬蕴资本也不堪重负。
2月19日晚,韬蕴资本发布公司内部通知,通知称在接盘易到用车后。其耗费大量资金,且新一笔融资难以到位,已无法支撑现有团队继续运行。“除必要岗位人员继续到岗上班外,其余同仁在做在家安排。在此期间,暂停绩效工资发放,只做基本生活保障。
3月13日,有消息称入职未满一年的易到用车CEO巩振兵已于近期离职,未经过董事会考核。此后韬蕴资本董事长温晓东发朋友圈解释,巩振兵在2018年临危受命加入团队,离任也为经过友好协商之后的决定,没有董事会考核一说。但这个消息无疑让面临多重危机的易到“雪上加霜”。
据内部消息,韬蕴资本已经多方联系资方,在变卖股份之外,也试图中信银行商谈的一个增资方案,由中信及其子公司共同出资15亿元人民币,另外的10亿则由韬蕴方面承担。但全天候科技多方问询,大多数人回复易到下一轮融资迄今还未确定。
本文(含图片)为合作媒体授权创业邦转载,不代表创业邦立场,转载请联系原作者。如有任何疑问,请联系editor@cyzone.cn。



