
文丨智能相对论
作者丨陈选滨
未来,千万不要小看路边的灯杆,它除了照明之外,可能还兼具监控、广播、电子广播屏幕、5G基站、新能源充电桩、停车管理、环境监测等多元功能。

这就是在“多杆合一”理念下的智慧灯杆。
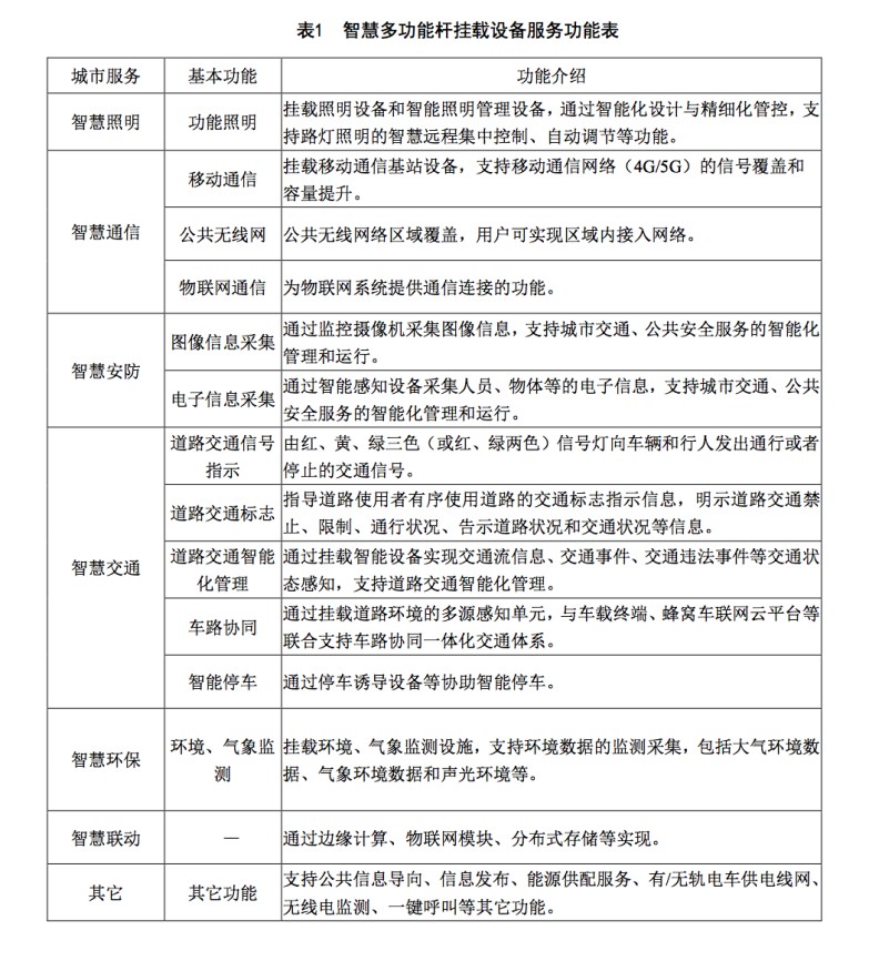
3月1日,我国智慧灯杆产业的首个国家级标准《智慧城市智慧多功能杆服务功能与运行管理规范》正式实施。

由此,我国智慧灯杆产业正式有了标准,为智慧灯杆产业构建物联网感知网络、打造新型智慧城市的数字底座提供了重要支撑。
作为官方背书下智慧城市建设的基础路径,智慧灯杆产业似乎正在迎来新的风口。
但,对于这样的一个概念和风口,二级市场也只是短暂的狂热一阵,便冷了下来,并不买账。
聚焦智慧灯杆板块,仅在3月1日、2日即产业标准正式实施的后两日迎来小幅上涨,随后就出现持续下跌。

此前,根据CTIA预测,2021年我国以智慧灯杆为入口的各种硬件及服务的市场规模或达到3.7万亿元,占智慧城市市场总规模的20%,并有望在“十四五”期间迎来大幅增长。
事实上,根据今年山东、四川、浙江、贵州等各省份出台的“十四五”新型基础设施建设规划,可以发现智慧灯杆赫然在列,并在未来5年内均有相关建设指示。

由此可见,智慧灯杆市场在未来5年内或将迎来前所未有的爆发期。这一关键基础设施,随着智慧城市建设的深入,也将异军突起成为新的产业增长极。
而事实是否真的如此?一根智慧灯杆,如何才能撬动万亿级别的市场?
智慧灯杆,大有文章
智慧灯杆的建设并非只是这两年的事情,与美国的起步时间基本一致,我国在2016年也开始投入了智慧灯杆的研发与建设中。
中兴通讯是我国最早的探索者之一。
2016年,中兴通讯在深圳工业园试点了首个Blue Pillar智慧灯杆。随后,与铁塔公司合作,并在陕西落地,由此通信与灯塔的结合初见端倪。
历经一系列的探索,中兴通讯的BluePillar智慧路灯解决方案形成了一套将为完整的功能体系——集路灯、充电桩、基站以及智慧城市信息采集于一体,也为智慧灯杆“多杆合一”理论提供可落地实践的样板结构。
时至今日,智慧灯杆所集成的功能更加全面,包括了能源业务(如充电桩)、公共安全(如监控)、多媒体功能(如电子屏)、环境监测(如监测组件)、无线通信(如5G)、智慧交通(如停车监控)以及最基础的照明(如LED灯具)等等。

在如此丰富的形态面前,不管是原来做路灯还是不做路灯的,都陷入了沉默。
这也使得智慧灯杆领域的竞争尤为激烈,三大运营商、互联网巨头、数字化集成服务商、AI安防领军企业、LED厂商等等都是这个赛道上的跨界竞争者。
其中,华为、中兴、浪潮、海康威视、阿里、腾讯、大华、商汤、旷视、联想、海尔等叫得上号的科技品牌也都有智慧灯杆相关的业务。
除了跨界的巨头品牌之外,智慧灯杆领域还活跃着一批专业能力较强的垂直玩家,如华体科技、爱克股份、太龙股份、名家汇等。
在今年的冬奥会上,核心赛区周边的智慧路灯就由华体科技负责改造升级。通过搭载接入了视频监控、路灯节能控制器、交通指示牌、交通信号灯、无线WiFi、LED信息显示屏、新能源充电桩、太阳能光伏发电储能装置等诸多物联网智慧设备,华体科技为此次冬奥会量身定制了2539盏“智慧树”,一杆解决了赛区周边的照明、安防、交通以及停车管理等公共服务需求。
由此,在冬奥会期间,华体科技更是收获了三连涨停板,股价从13元/股一度飙升到了约18元/股,但不久又被“打回原形”,回跌至13元/股。

看来,单纯只是讲一根智慧灯杆的故事,市场似乎并不感兴趣,也不买单。
光凭一根灯杆,不足以撬动更大的市场。
巨头的游戏?
能真正讲好智慧灯杆故事的,似乎也就落在了巨头的肩上,准确的说,他们要瞄准的,不仅仅只是智慧灯杆,而是整个智慧城市生态。
正所谓,醉翁之意不在酒。
华为也是国内最早一批投身智慧灯杆领域的企业之一,在2016年就发布了首个多级智能控制照明物联网解决方案,随后在2017年联合国家半导体照明工程研发及产业联盟、中国照明学会、常州市城市照明管理处等共同发布“NB-IoT智能路灯生态圈”。后在2018全球移动宽带论坛(MBBF)期间,华为又发布PoleStar2.0智慧杆解决方案。
截至目前,华为已联手飞利浦、中微光电子、泰华智慧等路灯合作伙伴展开大规模智慧路灯部署,并在沈阳、北京海淀公园、哥斯达黎加、沙特延步等海内外城市落地。
由此,从一根灯杆切入,以物联网为支撑,进而打造生态圈,华为的导向非常明确——就是要用智慧灯杆来推动智慧城市建设。
在华为看来,智慧灯杆外形美观,分布最广,且功能集成最佳最全,是智慧城市最佳的感知点。
由此,在城市各场景中,部署智慧灯杆为锚点,再基于华为数据通信物联感知平台及其核心物联网关,即可向上联接各局域网,使智慧灯杆汇聚而成感知网络,形成城市的“毛细血管”网络,从而高效精准的支撑起各个智慧场景业务,如智慧交通、智慧安防、智慧园区、智慧水利等等。
实际上,在华体科技的背后,都站着华为、腾讯、联想等一众智慧城市的巨头厂商。
而对于智慧灯杆厂商而言,这也是非常有必要的。因为,一旦深入到智慧智慧城市建设,如果没有巨头协同,整个城市大生态是很难支撑起来的。
LED科技巨头上海三思总裁王鹰华就提出,一盏智慧路灯,外观看起来组件和功能都相差无几,但其实差异还是很大的。优劣差异在于:你是否具备系统集成能力、业务联动能力、整体方案解决能力、软硬件一体化能力及后期运营管理能力。
这也是为什么在智慧灯杆领域,想要做大撬动智慧城市的厂商就必须与华为、联想等巨头深度绑定来开展建设。
对于巨头来说,也是同样的道理。有物联网平台、有软件,没有灯杆不行,没有照明也不行,没有通信更不行。
“多杆合一”的集成理念,本质上来说就是一种生态路径。
更别提还想要撬动智慧城市。
还是一门基建生意
智慧灯杆,本身是带有捆绑特质的,由功能决定,再存在于厂商之间。
所以,整个智慧灯杆的建设实际上是一个复杂且成本非常大的工程。
对于当前智慧灯杆板块的持续下跌,就有投资者表示意料之内,并对《智能相对论》说道:“智慧灯杆听起来很美,但仔细看并不是那么一回事,搭载的东西太多,造价成本远远高于普通的路灯,有几个城市的财政能扛得住?最后,又能普及多少?”
对此,《智能相对论》找了2021年几个城市在智慧灯杆上的工程项目,发现造价成本之高确实令人咋舌。
许昌,计划建设智慧灯杆12000套,总投资11.37亿元;
鹤壁,计划新建智慧合杆14424套,总投资13亿元;
兰州,计划建设智慧路灯30000根,总投资约10亿元;
根据杆塔在线统计,2021年国内智慧灯杆相关的招标项目金额超过155亿元。在巨大的成本面前,智慧灯杆的规模化落地也不可避免地受到了不少投资者的质疑。
客观来说,如果只把智慧灯杆看作是一杆路灯,对标传统的公共照明设备,这个成本跃升确实令人难以接受。
但,如果把智慧灯杆定位为智慧城市的基础设施,纳入新基建范畴,这个产业的前景就明朗了许多。
对于大部分已经进行智慧灯杆建设的城市和企业而言,他们所关注的正是智慧灯杆对智慧城市的驱动作用与生态价值。
在北京经开区,百度就部署了相应的智慧设备,其中就包括“多杆合一”的智慧灯杆,以此推动车路协同体系升级,打造出支撑L4级自动驾驶车辆测试运行的基础设施环境,支撑智慧驾驶、智慧交通的突破发展。
智慧交通、智慧园区、智慧安防、智慧媒体......这些包含在智慧城市之内的各种智慧场景,如今都在依托智慧灯杆的落地而实现。
智慧灯杆已然成为了智慧城市建设的一条有效路径。
然而,这样的路径也使得智慧灯杆产业与智慧城市建设在某种程度上处于同一水平,无法脱离城市生态单独发展。而智慧城市作为一项繁琐且复杂的生态工程,发展速度本身就不快,由此智慧灯杆也就只能随着智慧城市的进程慢下来。
所以,智慧灯杆若要讲出一个好故事,或许就得带上智慧城市,从城市基建的角度来做好顶层设计,推动整个生态发展。
不然,仅凭一根智慧灯杆,很难撬得动一个万亿级的市场。
*本文图片均来源于网络
深挖智能这口井,同好添加vx:zenghy2017
此内容为【智能相对论】原创,
仅代表个人观点,未经授权,任何人不得以任何方式使用,包括转载、摘编、复制或建立镜像。
部分图片来自网络,且未核实版权归属,不作为商业用途,如有侵犯,请作者与我们联系。
智能相对论(微信ID:aixdlun):
•AI产业新媒体;
•今日头条青云计划获奖者TOP10;
•澎湃新闻科技榜单月度top5;
•文章长期“霸占”钛媒体热门文章排行榜TOP10;
•著有《人工智能 十万个为什么》
•【重点关注领域】智能家电(含白电、黑电、智能手机、无人机等AIoT设备)、智能驾驶、AI+医疗、机器人、物联网、AI+金融、AI+教育、AR/VR、云计算、开发者以及背后的芯片、算法等。







