编者按:本文来自微信公众号 亿邦动力(ID:iebrun),作者:王昱,编辑:何洋,创业邦经授权转载。
大年初四,接近午夜。跨境商家群里发红包、互道“恭喜发财”的热闹已经散去。
猝不及防,一条“美国关税是不是取消了?”的消息弹出,紧跟着一个英文链接《最高法院判处特朗普关税违法》。
一石激起千层浪,群聊天迅速滚动起来。一句看似随口的追问引发热烈讨论:既然特朗普关税违法,那作为配套的T86取消(即800美元以下小额包裹关税豁免政策下的简易清关模式,于2025年5月2日正式取消),有没有可能死而复生?
过去一年,美国加征关税、取消小额免税、加强清关审查等政策,让小包直发这种跨境物流模式经历巨大震荡,一度被叹息“已完成历史使命”。但如果T86通道恢复——哪怕只是松动,许多商家的成本结构、履约节奏、运维策略都可能迎来重整。
热闹没持续半天。白宫发布行政命令:对全球进口商品加征10%关税(随后特朗普又在社交媒体上称把这一税率提至15%),T86通道仍然关闭。文件称:“总统认为暂停免税最低限度待遇仍是必要且适当的。”
“白高兴了。”有人丢下一句,群里再次沉寂。
但真正有经验的商家,并没有被这场误判扰乱心智。因为即便亲历去年的“关税战”,他们也并未彻底抛弃小包模式,而是调整选品、重算盈利模型。“在新的政策环境下,小包直发依旧赚钱,单量依旧可控。”一位卖家这样总结。
多家物流服务商也向亿邦动力透露,此前半年,小包模式的客单量已悄然回升。“不少同行早早恢复了直发产品报价,我们一些老客户的直发单量(在去年取消T86后)很快就回暖了,甚至再创新高。”一位货代经理表示。
丧失政策红利,没有制度回撤,但小包直发并没有“出局”。它的复苏背后,究竟有哪些变与不变?
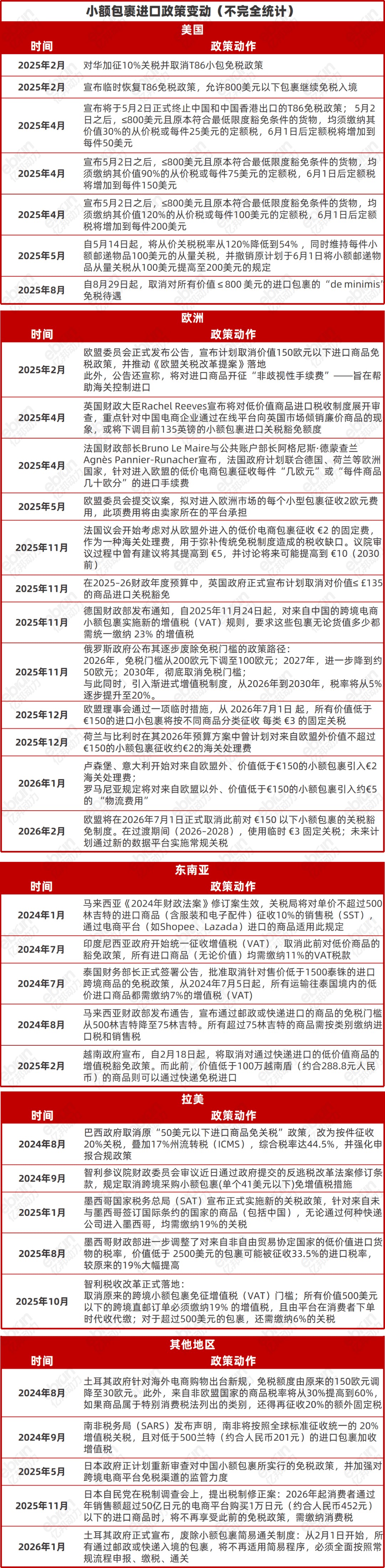
动荡过后,跨境小包红利已逝
“小包直发模式,过去一年吸引了最多的火力、挨了最毒的打。”高度依赖该模式的独立站卖家Claire无奈地表示。除了美国,现在几乎没有不在小额进口包裹关税豁免上“拦一脚、砍一刀”的主流国家市场。
此言非虚。2025年,全球主要市场针对“小包”的闸刀已经陆续落下。
上下滑动查看更多内容

不过,刀口有深有浅。欧盟诸国采取了“处理费+固定小额关税”的策略;智利、马来西亚、泰国等则优先弥补了增值税、销售税等“非关税”税种的征管短板。
“下刀”的手法也有缓有急。 譬如,欧盟从首次提案到最终签署,“协调”了将近两年半;土耳其、俄罗斯则选择渐进路线,逐步降低免税门槛、调整税率直至彻底消灭小包红利;而更早的印度,则把对抗中国小包当成政绩工程,短短数月之间就关闭了de minimis通道。
在各国之中,美国是最极端的样本。 T86政策在半年内经历了从取消、临时恢复、分阶段提高惩罚性税率、再调整,直到彻底废除。政策摇摆幅度空前绝后:仅在2025年4月的两周里,小包税率就经历了“先飙至120%,又降至54%”的剧变。
过去被视作“避风港”的区域——如东南亚和拉美市场,如今也在同步“封口”。
发达经济体明面强调“打击假冒伪劣、提高产品安全”,新兴国家则更多考虑“保护本地产业、稳固税基”。但无一例外的是,二者都在防止跨境电商玩家游离于监管之外。
可以说,这并非某个国家的针对性动作,而是全球关务治理逻辑的重构。跨境电商小包红利不再具备“地理替代性”,无法“西失东补”。未来的新常态就是灰色地带蒸发、全面接入常规进口体系。
触底反弹?悄然复苏?
或许,出乎很多人的预料:即便红利不再,小包直发模式并没有一直陷于低迷。
小包直发领域的领头羊云途物流发布的一则数据显示:去年黑五网一期间,其日均单量同比增长30%,创下历史新高。而且,就在这个“命运多舛”的年头,依旧有大量海外卖家加入其小包直发网络。
另一家小包直发头部服务商三态速递也以数据提供了佐证。
“2025全年与2024基本持平,小幅增长3%左右,算是稳中有进。”其市场负责人方洁透露。目前,在其客户结构中,亚马逊卖家大约占7成,独立站及其他平台卖家约占3成。从区域市场的营收份额来看,欧洲占约33%,美国约占20%,拉美占约20%,日本占约8%,其中,美日两国去年增长最为显著——单量几乎翻倍。

另一家大型跨境物流服务商九方通逊也指出,截至去年年底,其小包业务的单量已超越上一年同期水平。集团副总裁Vigoss表示,目前小包直发板块仍占整体营收约15%,发展势头良好。
“(受影响)最严重的应该还是去年5月。”Vigoss回忆道,“那时税率波动剧烈,半个月就上蹿下跳几十个百分点,很多卖家观望情绪浓厚,小包单量大幅下降。但负面影响主要也就集中在那一两个月,风波过后,业绩反而再创新高。”
三态速递也表示,2025年,其经历了一个“快反弹+慢回升”的“双峰曲线”:先是5月末的一轮“抢备货”的小爆发,接着是贯穿整个下半年的缓坡增长。“即便关税上涨,海外消费者对小包直发的商品需求依然强劲。”方洁称。
另一方面,几轮震荡下来,确实有很多中小型货代退出行业,或者被迫转型。
“早期美国小包市场参与者众多,服务模式和运营能力差异较大。但在政策环境趋于规范后,具备稳定运营能力、长期投入基础设施和合规体系的服务商,整体抗风险能力会更强。”方洁解释道。
可以说,“政策大地震”对主流服务商及其核心客户的影响,并没有最初预期的那么严重——稳健增长仍是主旋律。
“我们服务的品牌型独立站卖家,订单量对比2024年增长至少50%~100%,甚至更多。之前没做成规模的中小卖家,日子确实难过——原来一天一两千单,现在可能降到一两百单。”Vigoss表示,小包直发模式的政策突变,加速了商家群体的两极分化。
“于我们而言,从营收增长上来说,波动基本上都被平滑消化了。”大森林物流创始人Forest Zhang女士指出,关税风波的主要影响,其实还是给工作方式带来了不小的变化。
关税每次调整,税率、附加费等都会变化,后台系统就要跟着海关系统同步调整——给客户的报价表也要及时修订,而且不仅是费用层面的数字变化,还涉及生效时间、失效时间等细节的频繁调整。“如此频繁的变动前所未见,工作量确实颇有增加。”她表示。
谁还在“坚守阵地”?
“据我们观察,现在依旧走小包直发的商家,从供应链架构来说,大致分为两类。”三态速递方面表示。
第一类是“海外仓+小包”并行——备仓为主,直发为辅,二者的发货量比例大约在六四分、七三分之间。

“海外仓备货模式,选品容错率小,一旦产生滞销,库存成本可能会吞噬所有利润。小包负责测款和补缺,这种并行模式可以有效对冲风险。”方洁解释。
第二类是“100%小包直发”,以传统铺货型卖家为主——SKU数量大、深度高,长尾需求明显,不适合海外仓备货。
关税上调,并没有“赶跑”所有铺货型卖家。“不少自媒体动辄就是‘小包模式已死、低价铺货完了’这套说辞,太危言耸听了。”一位亚马逊卖家向亿邦动力指出。废除小额包裹关税豁免政策,到底对铺货型卖家会形成多大的影响,还是要回归成本侧的精算。
Vigoss分析称,对于铺货型卖家而言,其在1688或者货源地工厂的采购货值往往只有几块钱人民币,就算按现行关税税率如实申报,税负本身也并不高。即便叠加经纪费(brokerage fee)、商品处理费(Merchandise Processing Fee)以及其他杂费,完全按合规路径操作,平均分摊下来,单个包裹的成本顶多上涨2-3元。
“相较于终端售价,这样的成本增幅几乎可以忽略。卖家完全可以通过小幅提价,甚至维持原价消化成本——反正销量也不会受到太大影响。”他说。
而另一个颇具反差感的现象也在出现——部分家具类目的中大件卖家,也开始转向直发模式。
“从我们业务数据来看,目前增长最快、最畅销的反而是中大件服务。”三态速递就表示,“尤其是海运直发大包产品,可以承运尺寸更大的包裹,性价比高,对价格敏感型客户吸引力较强。”
这一变化打破了“直发适用轻小件”的刻板印象。在轻小件高度内卷的背景下,不少卖家已经触及增长瓶颈,开始向客单价更高、同质化程度相对较低,且具备一定门槛的家具、健身器材、工具架等中大件品类转型。
溯及根源,小包直发模式顽强的生命力,并不建立于其运价优势上,而更多在于快周转、低库存。“库存滞销,损失的是大钱;单票运价上涨,损失的是小钱。二者孰轻孰重,不难分辨。”Temu卖家Lewis表示,小包直发本质上是一种成本压力更小、现金流更稳定的模式。
“例如,做SHEIN的话,很多卖家的备货周期都低于14天,部分可压缩到7天,更有甚者,基本上做到了即时响应——有了订单再采购或给工厂下单定制。对他们来说,账面上基本是零赤字。”他说。
物流服务商重算成本
控制成本,不仅是商家的立足点,也是服务商绕不开的“基本功”。
从服务商的视角,一个直发包裹的成本结构大致可以分为四个板块:
一是揽收成本,基本不受太多海外市场因素影响;
二是干线成本,包括调拨、空运、出口报关等;
三是海外清关及税金成本;
四是末端派送成本。
他们需要在这四个板块的成本浮动之间找到稳定的盈利点。
值得高兴的是,这并没有想象中的那么困难。
以美国市场为例,毋庸置疑,“清关/税金”成本的上涨是最直观的。“据测算,T86废除后,美国路向在清关环节所耗费的成本增幅约在10%-25%之间。”一位货代从业者向亿邦动力表示。
不过,与之相对的,是干线段和末端派送成本的下降。“一方面,去年空运市场均价整体回落,每公斤下降约3-5元;另一方面,随着新运力供给的出现,尾程费用也得到了明显优化。”九方通逊方面表示。
近年来,美国市场涌现出更多商派物流选项。Gofo、UniUni、SpeedX等具有华人资本背景的履约公司快速扩张;与此同时,燕文、云途等国内头部企业也在美国持续加码落地配布局。
过去,服务商多依赖USPS、Pitney Bowes、ACI Logistix等主流承运商搭建“经济线”。但近一年,多个老玩家淘汰出局,新一代商派迅速填补空缺,显著压低了尾程成本。
“以USPS为例,盎司件起步价约3.5美元,磅件一磅要5-7美元;而商派可以做到2美元出头,甚至10磅以内基本同价。”Vigoss表示,“每单尾程物流成本都能砍下几块钱,成本差距非常明显;尤其在高重量段,价差甚至可能达到三到五倍。”
这种成本优势,与华人商派企业的“掐尖”策略密不可分——他们往往聚焦一点、打深打透,只覆盖核心区域和主流服务类型,抛弃边缘业务,因而在时效、装载效率和成本控制方面都比模式僵化、全面覆盖、灵活性堪忧的传统承运商表现更佳。
开源节流,找到新的增长抓手
除了被动等待运力价格下降外,不少服务商也在主动“开源节流”。
在“节流”方面,除了与清关行、尾程商派、航司签订长期合作协议,通过规模化采购提升议价权这类常规手段以外,不少服务商都选择从路由规划入手,对国内揽收点进行大幅精简:货量较小的站点直接取消,转而采用中转集货模式,将分散货源集中到高效节点,从而降低成本。
“甩包袱、缩战线,用外包代替自营、采购第三方服务,是很多力有不逮的腰部以下服务商的无奈之举。”一位货代老板表示,“全自营、纵向整合好不好?当然很好!但在业务量尚未形成规模优势的时候,碰到这么多黑天鹅事件,就只能弃卒保车,集中资源优先救那些能够带来现金流的业务。”
不过,也有订单流足够庞大的物流商反其道而行之。
大森林物流方面为了应对成本压力,许多海外项目并没有选择与外部供应商分摊,而是转向自营模式来实现降本增效。例如,在送货服务和拖车队方面,他们越来越多地采用自营方式,自行规划路线、精简成本。同时,2025年,公司的整体运营策略也从以往的规模导向逐步调整为利润优先。

九方通逊2025年启动了一场涉及基本组织架构的变革,将四大事业部中的空运部门、小包部门深度融合,打通了干线仓位共享、头程配载、仓库整合、清关合并等关键业务通路。运力和人力资源的结合,带来了“1+1>2”的效果:调整后,两大事业部的营收均实现50%-60%以上的增长,而团队规模则略有精简,人效提升显著。
而在“开源”方面,不同企业则找到了不同的业务抓手。
根据亿邦动力调研,中小型货代往往愿意“做减法”——什么产品卖得好就加码,不好卖就砍掉;而一些老牌服务商更倾向于“做加法”——通过全需求覆盖、精细化服务博取增量。
三态速递走的是后一条路。在美国市场,其实现了全产品线覆盖,包括空运小包、中包、大包,以及海运直发。也是依靠这种“无论卖什么,都有相应渠道”的产品多元性,公司得以在小包行业整体有所萎缩的背景下保持了增长。
除此之外,三态速递近期力推的另一个拳头产品是“众筹履约”。
“我们深耕海外众筹产品履约多年,今年开始,逐步将这些经验和能力体系化输出,服务更多有相关需求的卖家,目前市场反馈整体较为积极。”方洁介绍到。众筹商品的履约需求与普通电商件有几个区别,比如组装难度大、个性化包装、综合履约体验优先于单纯时效等。
“就像是在传统直发模式基础上打造的一个‘豪华Plus升级版’,是真正完全定制化的物流产品。”方洁谈道,“如何从传统小包直发业务中挖掘出创新增值服务,一直是我们近年来重点探索的课题。”
本文为专栏作者授权创业邦发表,版权归原作者所有。文章系作者个人观点,不代表创业邦立场,转载请联系原作者。如有任何疑问,请联系editor@cyzone.cn。







