编者按:本文来自微信公众号 餐企老板内参(ID:cylbnc),作者:内参君,编辑:内参君,创业邦经授权发布。
有人收购,有人放缓,有人“搅局”
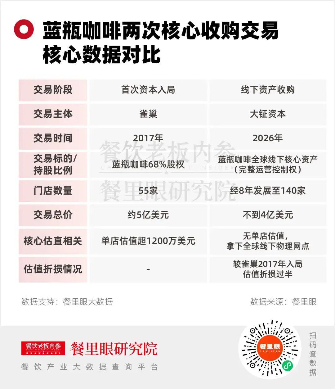
近日,瑞幸咖啡控股股东大钲资本与雀巢集团正式达成并购协议,以低于4亿美元(约合人民币28亿元)的价格,斩获素有“咖啡界Apple”之称的蓝瓶咖啡全球线下门店全部资产。
不到4亿美元的价格,暗含“抄底”的属性。毕竟,雀巢当年以约5亿美元收购蓝瓶68%的股权时,蓝瓶仅有55家门店,单店估值超1200万美元;而如今大钲资本以不到4亿美元拿下这一品牌历经8年沉淀的全球线下资产,较雀巢当年的入局估值折损过半,轻松将这一全球顶级精品咖啡的物理网点收入囊中。

此外,“9.9元先行者”库迪咖啡,前不久官宣“撤离”9.9之后,近日,又宣布在重点城市(直辖市、省会等)不再结束加盟或联营。对此,库迪官方回应称,自3月1日起,省会以上城市暂停开放联营申请,会建立一批直营样板形象店,以便更好提升客户体验。
几乎是同一个时间,#蜜雪冰城或卖现磨咖啡#登上热搜。多位加盟商透露,部分新店已收到品牌方配备的全自动咖啡机,后台系统上架售价约为3.3万元。
根据界面新闻的报道,目前蜜雪冰城现磨咖啡业务处于前期规划试点阶段,初期选取小部分门店进行测试。“雪王”还将同步试点产品升级,除了全自动咖啡机外,还包括推出咖啡新品、升级咖啡豆、牛奶等核心原料等多个方面。

不仅如此,“全民卖咖啡”的时代似乎也来了。甜啦啦2026年初启动咖啡机试点以来,首批近50家门店咖啡品类销售增量27.3%,带动整体营收超50%;沪上阿姨最近推出“9.9元任选7杯”的校园咖啡补贴活动;门店超1.3万家的古茗,明确要求“新开门店配备咖啡机”;华莱士几乎用抄底价格也来“搅局”赛道……
一边是头部品牌重新调整策略,另一边,是跨界玩家涌入咖啡赛道。这些“行动”并非孤立的偶然事件,看似路径不同,实则共同揭示了咖啡市场的关键拐点,并引发一场赛道“年度大重组”。
寻求增量
瑞幸大股东收购蓝瓶咖啡全球门店,这一次并购,可以说是一次精准的战略补位,属于“向上突围”。其背后是瑞幸“破解高端化转型固有瓶颈”以及“为国际化布局搭建海外跳板”的清晰目标。
对于大钲资本来说,蓝瓶咖啡是其投资版图中缺少的一块“中高端市场拼图”,其最大价值在于其精品咖啡文化中的品牌资产,大钲资本尝试复制餐饮集团常见的“多品牌矩阵”,用不同品牌覆盖不同客群和圈层。
一位接近瑞幸的行业人士透露,在这次收购中,大钲资本看中了蓝瓶咖啡和瑞幸的互补性。蓝瓶咖啡需要用数字化能力推动扩张;而瑞幸,9.9的策略虽然助力其打下江山,但也在某种程度上固化了品牌价格认知。在营收规模、门店规模大幅增长的情况下,却难以将规模和利润兼顾——2025Q4,瑞幸咖啡净利润同比大幅下滑39.1%。
业内人士分析,对于当下的瑞幸来说,原本规模化扩张战略已经到了“不得不”调整的阶段。仅靠原有的品牌很难向更高的价格带突围,利用蓝瓶咖啡的精品调性,某种程度上也提供了一个通向精品咖啡的路径入口。
2026年2月,瑞幸在深圳开出首家高端原产地旗舰店,再结合股东大钲资本收购蓝瓶的动作,瑞幸的高端化野心可见一斑。
此外,瑞幸在海外的市场空间很大,出海将是其后续实现增长的重要途径之一。

而蜜雪冰城加码现磨咖啡业务,绝非简单的产品线扩充,更是一场“存量防御”与“增量突袭”的双重战役。
虽然之前就已涉足咖啡产品,但蜜雪主要采用咖啡粉的滴滤方式制作,口感上与现磨有较大差距。这一次升级,将蜜雪冰城的咖啡体验从“有咖啡卖”到“提供现磨咖啡的品质”。雪王这一动作,属于“向下深耕”。投资设备升级现磨,本质是渠道赋能,用4万+门店的庞大体量,将现磨咖啡渗透到更广泛的平价市场。
同时,茶饮的消费高峰通常是午后,咖啡的“功能性”能带来早餐和工作场景。通过上线新产品,“雪王”正将门店从“逛街买一杯”的休闲场景,转变为“通勤买一杯”的功能驿站,把生意的触角伸向了清晨。
尤其咖啡因具有成瘾性,是高频刚需型消费。未来,茶饮负责吸引客流,咖啡则沉淀用户,培养“早上和咖啡,下午喝奶茶”的习惯。对于蜜雪冰城而言,咖啡不仅是产品线的延伸,更是用户结构的优化,用现磨咖啡,创造新的消费时段,做时间的增量。

从规模到价值
过去一年,9块9叠加“外卖大战”,让咖啡赛道杀红了眼。
价格战的结果,几乎让咖啡赛道没有真正的赢家——2025年平价咖啡的价格战已陷入“规模不经济”困境,门店越多、补贴越多、亏损越大。可见,极端的低价补贴虽然有效完成了初期的规模扩张,但长期违背基础投入产出比的策略难以为继。
意识到这一点后,老牌平价咖啡品牌们,开始纷纷“出逃”原有策略。这一点,从2026年的开局动作中可见一斑。
大钲资本的收购行为还给市场传递了另一个信息:平价咖啡品牌在规模做大后,可以反过来“收编”高端咖啡,从而改写咖啡赛场的叙事逻辑。
与此同时,定位中高端的精品咖啡们却反而有了新的生命力:猿辅导旗下的GridCoffee,专注手冲和单一产地豆,在2025年品牌门店数翻倍,客单价维持在30元至50元区间,2026年计划新增150+门店。用“慢教育”对抗“快内卷”;
在价格战激战之时,定位高端市场的皮爷咖啡依然坚持单杯近40元的价格。根据最新财报数据,皮爷咖啡中国区实现了高双位数销售增长(线上销售额同比增长40%,注册会员总数同比增长超40%),成为集团业绩的“稳定器”。

资本市场也在重新下注高端品牌:亚洲最大私募之一“博裕资本”控股星巴克中国,北美第二大咖啡集团KeurigDrPepper(KDP)以157亿欧元天价收购JDEPeet's(含皮爷咖啡中国),以及大钲资本收购蓝瓶咖啡。
这三笔交易,资本的态度非常明朗:当9.9元卷无可卷,资本发现30-40元价格带的高端品牌反而拥有更强的定价权、更忠诚的用户群和更健康的盈利模式。咖啡资本市场,正从“押注规模”转移到“押注价值”。
分野
一种观点认为,2026年,平价咖啡很可能会遇到一个“拐点”,会变得更加多元化、精细化,以迎合逐渐细分的消费市场,同时,不排除还有更多“破坏性”的入局者。
另一种观点认为,尽管平价咖啡发展迅猛,但中高端咖啡市场空间依然保持上升的趋势。中国咖啡市场,正迎来一场分野,从单一价格带竞争,转向明显的“两极分化”:一端是9.9元的大众咖啡市场,另一端则是30元以上的精品咖啡。
一个战场追求极致性价比,另一个战场则追求高品质高体验。而处在中间地带的品牌们,或将面临最严峻的生存考验。
这一判断,已被2025年的市场数据、资本动作和品牌战略三重验证:
需求端:两千多亿市场规模、5亿消费者中,“咖啡上瘾”人群开始分层——价格敏感者留在9.9元,甚至随着蜜雪冰城们的强势入局,持续下探价格,并继续扩大“平价高质”的版图;而品质追求者流向30元+。
供给端:相关数据显示,2025年中国咖啡门店数净增4万多家,达到21.5万家,增幅25%;连锁化率也从46%提升至53%。随着瑞幸、库迪完成对下沉市场的消费启蒙,高端品牌的供给能力(资本、门店、人才)也日渐成熟。部分存量消费者开始向更高单价的精品咖啡转移。
资本端:世界中餐业联合会会长邢颖评价道,中国咖啡市场已进入“高速扩容”与“深度分化”并行的新阶段。结合资本的动作频频可见,从“押注规模”到“押注价值”,30元+价格带的估值逻辑已被重塑。
这场分野的本质,是中国咖啡市场从“野蛮生长”走向“成熟分层”的必然过程。“两极分化”,正在取代“单一价格带竞争”。
小结
瑞幸和蜜雪的这两步棋,标志着中国咖啡市场正经历一场深刻的“成年礼”。大家都意识到,高速狂奔的低价跑量时代已经渐渐落幕,存量博弈的时代已然到来,真正的竞争在于如何精准满足不同层次的需求。
咖啡市场正在迎来全民化、日常化的新的黄金周期。而一场关于“质”与“量”的全新卡位战,正硝烟四起。
本文为专栏作者授权创业邦发表,版权归原作者所有。文章系作者个人观点,不代表创业邦立场,转载请联系原作者。如有任何疑问,请联系editor@cyzone.cn。






