
1
从三亚到厦门,1480公里,开车需要18小时23分,却分隔得开两个时区。
创业之初的罗敏振臂向团队许下诺言,“有朝一日,哥们儿要带大家去三亚、去有海的地方来开年会”。
他们很幸运,这个吹下的牛逼并没有随青春一笑了之,2017年1月,罗敏带了浩荡的500人的团队降临三亚。
对于彼时的趣店,何时递交IPO申请只是一个时间的选择问题,三亚的海风吹不起这家公司此刻的辣种浪,沙滩上的任何一把椅子,也没有那只叫蚂蚁金服的大腿靠着舒服。
“你们中间有多少人还记得,我说过要带大家来海边开年会”,罗敏站在台上,向下面的500人发问。
台下的员工,早已换了一批又一批。还知道当年这件事的,只有稀稀拉拉的几十个人。
罗敏当场泪奔了,“很遗憾,有些人没能来到现场,麻烦告诉他们,我们不会忘记他们,哪怕他们付出过一点点的事情”。

下面的人er也泪目了,虽然老大在裁员这件事儿上一向不太讲究,但是,你看,老大现在触景生情地难过了,老大都对媒体说了,他想做一个受人尊敬的人。
员工们没搞懂一个区隔,难过和不讲究,是两件事。此刻的难过,也许是为下一次的更不讲究积聚势能。
23个月后,2018年11月,到厦门“出差”两个月的200多名趣店北京区员工,被通知北京已经没有办公室了,之后他们只能选择留在厦门工作或者从公司离职。

少了身后的大腿之后,公司在过冬。
一些在春天里被粉饰起来的人性,会在冬天展露出来。
何况,这又不是他们一家公司的寒冬。
这个在2014年,人均年终奖4万,总水平超过了信托、基金、游戏行业的互联网金融业。在当下,年终奖已经成为一个魔幻的故事了。
“根本不想,有可能降薪,不收到公司的裁员邮件就是万幸”,一个从业者跟我说。
2看过2017年1月的陌陌年会,你会知道穷不仅限制你的想象力,还限制了你司老板对年会的想象力。
那次流光溢彩的年会上,陌陌组织了抽手机、抽劳力士、抽现金大奖。
如果什么都没抽到?没关系,还有阳光普照大奖,每个人25000现金。
注意,这不是年终奖,只是安慰你没抽到奖的阳光普照大奖。
不仅拿到钱的员工被阳光普照了,吃瓜的群众都被眼光晃眼了,这是直播行业之光啊。
目睹了陌陌年会的成功后,一家网红公司立刻决定为几位女主播发了百万年终奖,并发出这样的新闻稿图片。
钱不够,颜值凑。
从阳光到寒流的转圜同样发生在23个月后。
2018年12月6日,关于裁员的风波笼罩了直播第一梯队的斗鱼。
在经历了多位头部主播遭封杀、国庆期间被各大应用商店下架等风波后,斗鱼(香港)有限公司约70人的团队被口头通知了裁员,此前员工在没有收到任何邮件通知。
尽管陌陌同在当天发布的2018年Q3财报显示,其直播业务收入4.07亿美元,同比增长34%,但出现了环比首度下降。
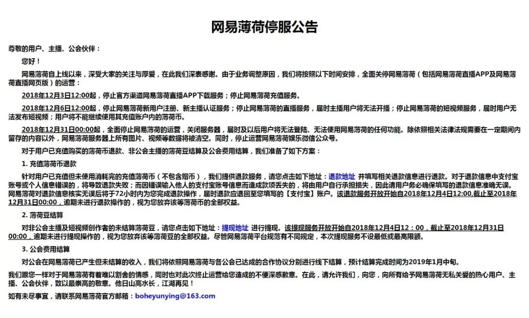
相继而来的,是网易薄荷直播官网发布公告称,拥有6000万用户的网易薄荷将在12月全面关停网易薄荷的运营。

“我记得你这个梦想,那么我今天就告诉你,你的这个梦想实现了”。
这是2017年2月的ofo年会,戴威对纪拓说的。
纪拓是ofo最早在三名员工之一,有一个诗和远方的梦想,他想开着一辆牧马人去拉萨。
在公司的年会上,当着800多位同事,戴威送了他一辆牧马人。
在牧马人之后,戴威还授予公司前五号员工陈正江o-hero奖,并奖励期权100万。继而接受奖励的,还有十佳员工、十佳领导、十佳党员等奖项。

那天酒至酣处,有人开始背诗。一位员工当场背了一首《滕王阁序》,戴威奖励1万元。
眼下,这家公司的总部已从繁荣时的3400人裁减至400余人。
缠斗半晌,把ofo从十八层地狱踢到了十九层的滴滴,在刚刚举办的滴滴出行全员大会上宣布,公司表现不如预期,今年员工年终奖的力度比去年缩减一半,滴滴高管集体不拿年终奖。
这家公司也曾有过土豪光辉遍照朋友圈的年会。2016年的滴滴年会上,不仅有活的朴树和李宇春,不仅用苹果的奖品堆出了一座小山,还发了5亿的年终奖。是的,5亿。
4赶在年终奖发放前,知乎被爆裁员20%,宜信被爆裁员三分之一,京东被爆裁员,这次并没有反击的锤子被爆裁员60%。
“不不,这不是裁员,这是正常的人才优化”;“我们其他部门还在招人,不能定义为裁员”,如果有下一家被爆裁员的公司,我也可以用上述标准答案替他们回答。
尽管人力资源和社会保障部在12月5日表示,对不裁员或少裁员的参保企业,可返还其上年度实际缴纳失业保险费的50%。
贴回来的这点儿肉,挡不住落刀的手。
我想起前年的这个时候,我坐在咖啡馆,对面的朋友说,这互联网金融行业的泡沫太可怕了。
我想起去年的这个时候,我坐在咖啡馆,对面的朋友说,直播行业和共享经济都是伪风口,都是泡沫。
我想起今年年初,我坐在咖啡馆,对面的朋友说,区块链行业里充满了泡沫,会毁了这个行业。
但此刻,不知道他们是否会想念,那些热度还吹得起泡沫的时光。







