
作者丨巴里
编辑丨关雎
图源丨星星充电官网
一个决定转型,让曾经的汽车经销商万帮集团,在短短十年间孵化出全球最大的智能充电设备供应商,年销量超47万台,产品卖到全球约70个国家及地区。同时,这家公司还运营着72.6万个公共充电桩,位居全国第二,仅次于特来电。
日前,星星充电母公司万帮数字能源股份有限公司(以下简称“万帮能源”)向港交所递交招股书,再次开启了上市征程(2020年、2024年拟A股上市)。
据招股书,万帮能源收入由2023年的34.74亿元增至2024年的41.82亿元;2025年前三季度营收为30.72亿元,同比增长23%。因竞争激烈,但利润并未同步增长,2023年净利润为4.93亿元,2024年则下滑31.7%至3.36亿元。
2025年前三季度净利润虽大幅回升至3.01亿元,但其中包含了近1.96亿元的资产转让一次性收益,这笔收益占当期税前利润的比重近六成。
值得一提的是,2025年前三季度,公司海外市场收入5.73亿元,占同期整体收入的18.6%,其中,来自欧洲的收入为2.85亿元,同比增长53.5%。
万帮能源创办后,曾先后获得中金资本和施耐德电气、高瓴资本、IDG资本等机构投资,外部机构股东中,中金资本直接持有万帮能源4.14%股权,是最大的外部机构股东;施耐德电气持股1.34%。
这家总部位于常州的充电桩“隐形冠军”背后,实控人是一对夫妻。
万帮能源实控人为邵丹薇与丁锋,邵丹薇为一位“80后”女强人,曾两次登上胡润百富榜;丁锋持有的万帮汽车金之星集团,是华东地区最大的汽车经销商集团,2024年营收就达387.41亿元,其本人2024年也以66亿身家登上胡润百富榜。
在常州,万帮能源的成长轨迹与这座城市的产业转型紧密相连。

江苏夫妻档创业,干出充电桩“隐形冠军”
这是两个江苏人的创业故事,一个关于远见,一个关于执行。丁锋与邵丹薇不仅是事业上的合伙人,更是一对 “夫妻档” 。
丁锋,1966年生于江苏南通,1988年从南京邮电学院无线电工程专业毕业后,进入江苏电视台工作。三年后辞职从事化工医药销售,半年内成为销售冠军。1994年至1996年赴日留学期间,他萌生了从事汽车行业的想法。
2000年,丁锋开始进口车代理业务,用18天建成南京首家现代汽车4S店。通过年均70%的增长率,他的汽车经销网络扩展至五省市,形成73家4S店集群。

万帮能源执行董事、首席执行官 邵丹薇
相比之下,邵丹薇的起点更加“草根”。
1982年,邵丹薇出生于常州,为了凑足4200元的大学学费,她怀揣13元来到南京找工作。2004年从南京财经大学毕业后,邵丹薇放弃了江苏卫视、深圳发展银行的offer,选择进入丁锋创立的万帮汽车做销售顾问。
在万帮汽车,她仅用1个月就成为销冠,3个月升任销售经理,6个月成为最年轻的总经理,1年便升任万帮车业集团总裁。此后的十年,邵丹薇带领万帮集团保持70%以上的年增长率,销售额从1亿元增长到220亿元。这段历程,也让他们成为生活中的伴侣和事业上最坚定的同盟。
2014年,这对夫妻做出关键决策:共同成立万帮新能源投资集团,各自持股50%,孵化星星充电项目。
“我们看准了‘充电’连接着能源与交通。”邵丹薇后来解释创业定位时说,这是“能源与交通能够取得联系的唯一的能量入口、交易入口、交互入口、行为入口与数据入口”。
创业之初,两人定位明确——不做整车,专注充电桩市场。他们瞄准公共充电网络缺口,目标客户包括政府、企业和个人用户。
“众筹建桩”模式成为他们的创新突破。这一模式的核心在于整合社会资源:由合作方(如商业地产、停车场业主等)提供场地与电力接入,星星充电则负责提供充电设备、安装维护及统一的智能运营平台,最终双方实现风险共担和利益共享。
借助这一创新模式在2015年三个月内建成1400个充电桩,覆盖面积相当于北上广深任一城市过去七年建设总量。
星星充电的第一台互联网充电桩很快就发布了。通过利用物联网技术,他们形成了“云(平台)、管(充电场站)、端(硬件设备)”的商业形态。
2017年,星星充电成为“全国首个上亿规模的全国性地产充电桩采购项目”的第一中标人,中标金额超2亿元。随后,大众汽车、保时捷、一汽解放等汽车品牌也纷纷与星星充电达成合作。
困难很快来临。充电桩行业前期投入巨大,回报周期长,且运营维护成本高,导致行业普遍面临盈利难题,多数企业长期处于亏损状态。
邵丹薇后来坦言:“充电网企业就是新兴产业,我们自己也踩过很多的坑,交过大量的学费,要想盈利是很难的。”
正是在这种行业背景下,星星充电从创业初期就格外注重成本控制与盈利模式的探索。
他们利用深厚的汽车行业背景,在供应链整合与设备采购上拥有优势;坚持关键技术的自主研发,降低了对第三方技术的依赖和长期成本;其独特的“云-管-端”一体化模式,也通过精细化运营提升了资产利用效率。
这些贯穿于硬件制造、软件开发和运营服务的成本控制意识,使得星星充电在行业盈利困局中,成为了少数能够实现持续盈利的企业之一。
实际上,万帮能源的融资历程也反映了资本市场对充电桩行业“重资产、回报慢”的普遍认知,不适合VC介入,更适合产业及后期PE机构。
公司真正的发展关键节点是2020年,中金资本和施耐德电气领投的8.55亿元A轮融资。
2021年5月,万帮能源完成B轮融资,由高瓴资本领投,IDG、北京泰康投资、禹达投资等跟投,投后估值达155亿元。

在股权结构方面,邵丹薇(现担任万帮能源执行董事、首席执行官)与丁锋(现担任万帮能源非执行董事)分别直接持有的万帮能源股份,约占该公司投票权的1.36%。与此同时,由邵丹薇及丁锋分别拥有50%及50%权益的实体万帮投资集团持有的股份,约占万帮能源投票权的84.44%。以此计算,邵丹薇与丁锋共同行使万帮能源约87.16%的投票权。
值得一提的是,2021-2025年间,因看好充电设备前景,两人实控的万帮集团,斥资19.4亿元,从新希望等股东手中,购入1.4亿股以增持股份。
外部机构股东中,中金资本直接持有万帮能源4.14%股权,是最大的外部机构股东;施耐德电气持股1.34%。
如今,万帮能源的市场地位逐步确立。
根据弗若斯特沙利文的资料,以2024年收入和销量计算,万帮能源是全球最大的智能充电设备供应商,当年全球销量超过47万台(包括充电桩、微电网系统、储能等产品)。2025年《财富》世界500强中全部十大汽车制造商以及十大能源企业中的六家都是其客户。
并且,星星充电平台已覆盖全国300多个城市和地区,注册用户超2000万,服务合作伙伴超15000家,运营充电场站超80000座。
随着万帮能源充电桩业务的“起飞”,邵丹薇的财富也水涨船高,2023年、2024年连续两年登上胡润百富榜。

不只充电桩,年入超40亿,产品卖到70国
作为国内头部充电桩运营商星星充电的母公司,万帮能源除了充电设备,其业务触角已延伸至微电网和大型储能系统。
公司宣布,其在海内外累计交付的微电网项目已超过300个,应用场景从充电场站、工业园区、矿区,一直覆盖到偏远乡村与离岛区域。

绿色港口项目

绿色乡村项目
在储能领域,公司聚焦于电源侧和电网侧的大型储能系统,主要服务于可再生能源发电基地并网和电网调峰调频。
从收入构成来看,充电设备及服务依然是绝对主力,2024年贡献了77.9%的营收,微电网和大型储能系统分别占12.3%和9.8%。
到了2025年前三季度,结构发生了变化:充电业务占比微降至71.1%,微电网业务占比则快速提升至19.8%,增长势头明显。
公司的生产依托于常州和盐城两大基地,常州基地主要生产智能充电设备,盐城基地则负责储能变流器(PCS)、储能设备等产品的制造。
公司的营收增长曲线相当稳健。
其从2023年的34.74亿元增至2024年的41.82亿元,涨幅达20.4%;2025年前三季度营收为30.72亿元,同比增长23%。这主要得益于新能源行业的整体扩张、电动汽车普及率提高、客户结构优化以及产品线的不断丰富。
然而,财务数据揭示了另一面。公司的净利润并未与营收同步稳定增长。
其中,2023年净利润为4.93亿元,2024年则下滑31.7%至3.36亿元。2025年前三季度净利润虽大幅回升至3.01亿元,但其中包含了近1.96亿元的资产转让一次性收益,这笔收益占当期税前利润的比重近六成。
更值得关注的是毛利率的持续走低。
其综合毛利率从2023年的33.4%一路降至2025年前三季度的24.6%。具体到各业务线,核心的充电设备业务毛利率从34%降至26.6%;微电网业务毛利率在2024年冲高后,也回落至25.3%;而大型储能系统业务的毛利率收缩最为显著,从19.7%大幅降至6.8%。
对于这些压力,公司在招股书中坦言,激烈的市场竞争和不断攀升的销售成本是主要原因。

作为万帮能源旗下核心品牌,星星充电面临激烈竞争。主要对手包括特来电、云快充、蔚锦云以及国家电网等。
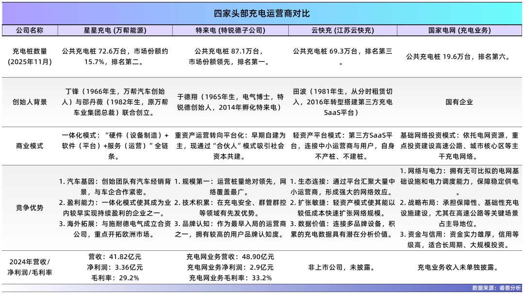
中国电动汽车充电基础设施促进联盟最新数据显示,截至2025年11月,国内公共充电设施(枪)462.5万个,同比增长36%。
其中,特来电是行业龙头,运营87.1万个公共充电桩,市场份额领先。星星充电运营72.6万个,市占率为15.7%,排名国内公共充电桩运营商第二,仅次于特来电。云快充的公共充电桩数量为69.3万个,排名第三。
差异化优势上,相比特来电的“重资产运营模式”和云快充的“轻资产平台模式”,星星充电走的是“硬件+软件+服务”的一体化道路,其开发的充电桩精准定位系统和车联网服务平台,已实现充电桩状态实时查询与线上预订功能。

星星充电站
这种模式既保证了盈利能力,又降低了纯平台模式的市场风险。
因此,盈利能力也成为了其一大优势。邵丹薇2020年曾透露:“星星充电是到目前为止,唯一一个持续盈利的充电企业。”而行业龙头特来电直到2023年才实现扭亏为盈。
海外业务快速增长是万帮能源的又一亮点。据联合创始人王磊介绍,海外业务每年以翻几番的速度增长,布局涵盖欧洲、亚太、美洲、中东和非洲四大市场。
从招股书中也可以一窥究竟。
2025年前三季度,公司海外市场收入5.73亿元,占同期整体收入的18.6%,产品及服务已销往全球各大洲约70个国家及地区。其中,来自欧洲的收入为2.85亿元,同比增长53.5%。
为了进一步扩展海外市场,万帮能源与施耐德电气还在欧洲设立了合资企业Schneider eStar,负责推广充电设备及服务。万帮能源称,欧洲市场拥有相对高的进入门槛,这对于促进未来向新兴国家扩张至关重要。

万亿级,常州的新能源野心
万帮能源的崛起,离不开常州新能源产业的整体繁荣。这座被称为“新能源之都”的城市,已经构建了从整车制造到充电服务的完整产业链。
在常州,新能源与高端制造产业集群高度集聚:上游有天合光能等光伏企业;中游有中创新航等动力电池巨头;下游有理想汽车等整车制造商;而在智能出行领域,作为常州最大的国家级高新区,武进区还孕育了全球智能短交通龙头九号机器人。扎根于武进区的万帮能源,则作为关键的基础设施供应商,填补了充电网络的环节。

常州市政府构建了“耐心资本”支持体系,早在2009年新能源产业尚处萌芽时,常州便精准锚定这一赛道。政府设立龙城科创“1+3+X”基金矩阵,截至2025年6月底,市级已累计设立母子基金70支。
数据显示,2024年,常州联合省级母基金共建总规模50亿元的江苏常州新能源产业专项母基金。母子基金累计投资项目623个,投资总额161.54亿元。
政策扶持具体而有力:税收优惠——新能源企业享受15%的企业所得税税率;土地支持——优先保障新能源产业用地;人才补贴——对高层次人才提供住房补贴和子女入学便利;研发奖励——对重大研发项目给予最高1000万元的资金支持。
理想汽车创始人李想曾表示:“常州的营商环境,好得让人感动!”
2016年,李想仅带着3页PPT来到常州武进区,当地政府不仅提供优惠贷款,更通过耐心资本参投。如今理想汽车已成为中国首个年营收突破千亿元的新势力车企,其在武进区的工厂年产能达10万辆。
产业规模迅速扩张。2024年,常州新能源汽车年产量近80万辆,新能源产业规模突破8500亿元。预计2025年,常州新能源产业规模有望迈上万亿元台阶。
根据《2024胡润中国新能源产业集聚度城市榜》,常州新能源产业投资热度已连续三年居全国第一。目前,常州市新能源产业资本化率达68%,居全国地级市首位。
如今,从常州武进区出发的万帮能源,目标已是成为全球领先的数字能源公司,而不仅仅是充电桩制造商。
可以说,这家位于常州的“隐形冠军”冲击港股背后,连接着的是从动力电池中创新航到整车制造理想汽车的完整产业链。
随着理想汽车L6作为“苏超”联赛的奖品火遍全网,这座城市的新能源野心,正从江苏延伸至全球市场。
本文为创业邦原创,未经授权不得转载,否则创业邦将保留向其追究法律责任的权利。如需转载或有任何疑问,请联系editor@cyzone.cn。







