
作者丨漫地
编辑丨关雎
使用AI大模型时,经常眼睁睁地看着它“一本正经”地胡说八道?这是因为AI大模型产生了幻觉。
今天(2月13日), “大模型除幻第一股”海致科技在港交所上市,发行价27.06港元/股,全球发售2803万股,募资总额近7.6亿港元。开盘大涨204%,报82.3港元/股,市值突破329亿港元。截至发稿,市值364亿港元。
海致科技通过“图模融合”技术来解决AI大模型幻觉问题,即借助知识图谱来深度赋能大模型,为金融、政务等对准确性要求极高的B端核心场景提供可靠决策支持。
海致科技的创始人任旭阳作为前“百度元老”,因其过硬的业务能力和识人眼光,曾被百度CEO李彦宏公开肯定。
此次IPO,海致科技引入了四家基石投资机构,包括北京金融控股集团有限公司旗下JSC International、大模型公司智谱(02513.HK)实控的 JINGSHENG HENGXING、知名国际长线基金Infini(无极资本),还有大湾区共同家园基金Mega Prime。这四家机构合计认购约1500万美元(约1.17亿港元)的发售股份。
上市前,海致科技获过多次投资,投资方有君联资本、BAI资本、IDG资本、晨兴资本、高瓴创投、五源资本等知名风险投资机构,还有被称为国家战略“风向标”的中国互联网投资基金,也有北京经济技术开发区产业升级基金、北京人工智能基金、上海人工智能基金、无锡的一村资本、佛山的达泰资本等地方国资。
上市后,任旭阳直接持股5.38%,杨再飞持股4.44%,任旭阳、杨再飞和员工持股平台海阔分享、海阔成长构成单一最大股东集团,合计持股27.39%。创立之初的另外两位创始人史有才和胡嵩分别持股2.81%和0.79%。
君联资本是第一大机构股东,持股12.68%,BAI资本持股6.05%,IDG资本持股4.52%,高瓴创投持股为3.44%。按照开盘市值329亿港元计算,这四家机构持股市值分别为42亿港元、20亿港元、15亿港元、11亿港元。
此外,中国互联网投资基金持股3.66%,北京经济技术开发区产业升级基金持股4.23%,北京人工智能基金持股2.82%,上海人工智能基金持股1.83%。

前“百度元老”创业
海致科技的董事长兼执行董事是任旭阳,硕士毕业于美国斯坦福大学,作为海致科技的创始人之一,他可以算得上是百度早期的元老级别人物。
2001年12月,任旭阳加入百度,当时百度成立才不到1年时间,历任百度上海分公司总经理、百度战略合作部总监、总裁助理等职位;并在2007年3月出任百度市场和商务拓展副总裁,负责市场、公关、投资并购及战略合作等业务。
任旭阳于2009年12月牵头创办了爱奇艺(当时名为 “奇艺”),作为百度内部新业务负责人主导立项。后来又成功吸引巨额投资,并邀请搜狐前COO龚宇出任CEO。2010年6月,他前往美国斯坦福大学攻读管理学硕士学位。
2012年任旭阳离开百度,并在2013年和前雅虎北京研究院创始院长郑朝晖创办了一点资讯,打造基于兴趣的为用户提供私人定制的精准资讯,吸引了小米、顺为资本、凤凰网等战略入股。
2013年7月,海致科技成立,由任旭阳和另外两位百度前高管史有才、胡嵩联合创办。任旭阳担任董事长兼CEO,一直到2018年辞任CEO。作为一家专注于企业级大数据分析的公司,海致科技打造以BI和知识图谱为核心的大数据平台,专注于知识图谱、图数据库等产品,并涉足AI智能体解决方案。
连续的创业使得任旭阳在互联网科技领域积累了丰富的经验,与此同时,他的投资事业也运作得颇有声色。
2015年6月,任旭阳发和三位百度前高管俞军、史有才和胡嵩共同创办了天善资本。2016年5月,他兼任百度首席顾问,协助公司制定长期发展战略规划,还牵头创办了百度资本,并于2019年兼任百度资本董事长。2020年,他创立了真知创投(Verity Ventures),并一直担 任董事长兼管理合伙人,专注于通过创业制片人模式联合创立新公司。
百度CEO李彦宏曾评价其工作表现:正直的人品、对公司业务的深刻理解,优秀的管理能力和对发现及培养人才的重视。
早在百度任职期间,任旭阳识人眼光独到,曾为百度招募了不少优秀人才。比如爱奇艺创始CEO龚宇、百度前高级副总裁现度小满CEO朱光、百度前投资副总裁现襄禾资本创始人汤和松。
目前,海致科技的CEO杨再飞是从央视记者转型而来的职业经理人,在2019年加入海致科技。2021年5月起杨再飞担任公司董事兼CEO,2025年6月成为公司执行董事,全面负责集团整体战略规划、业务方向及运营管理。
任旭阳任董事长兼执行董事,负责公司董事会运作及董事会层面的公司治理。
成立之后,海致科技吸引力来自风险投资机构、国家战略投资基金和地方国资等多个投资方的多轮投资。
2013年12月,海致科技完成650万美元A轮融资,投资方为亿方资本、BAI资本和IDG资本。2014年9月,完成1000万美元B轮融资,投资方为高瓴创投、Formation8 、晨兴资本和IDG资本;2015年12月,完成3000万美元C轮融资,投资方为君联资本、晨兴资本、IDG资本、万得信息等。
此后,海致科技又完成数轮融资,引入更多政府资本。比如在D轮融资中引入国家级战略投资基金中国互联网投资基金,后续轮次融资中又先后引入上海人工智能基金、北京经济技术开发区产业升级基金、北京人工智能基金、无锡的一村资本、佛山的达泰资本等地方国资。
在2025年最后一轮上市前的融资中,海致科技的估值已为33亿元。


用“图”来减少AI 幻觉
在招股书中,海致科技称自己是“中国首家通过知识图谱有效减少大模型幻觉的AI企业”。
在海致科技提供的产业级智能体和AI解决方案的业务中,“图模融合”的技术被多次提起。“图模融合”本质上是将严谨的结构化知识图谱与灵活的大语言模型进行深度结合,让AI的推理既智能又可靠。
“图”即知识图谱,它像一个巨大且严谨的关系数据库,确保事实与关系的准确性,但缺乏灵活推理能力;“模”即大语言模型,它虽能流畅处理开放问题,却容易产生“幻觉”和不可解释的推理。
因此,图模融合将两者的长处结合起来,超越了简单的“提问-检索”模式,它让知识图谱成为模型内在的思考框架,实时约束和引导其推理路径,从而在源头就抑制大语言模型幻觉的产生。与此同时,大模型又为知识图谱注入了自然语言理解与复杂逻辑联想的能力,使其能发现数据间隐藏的关联,完成多步推理。
目前,海致科技主营业务涵盖Atlas图谱解决方案和Atlas智能体解决方案(即“AI除幻”)两大类。据悉,其Atlas图谱解决方案基于图计算与数据分析能力构建,包含DMC数据智能平台、Atlas知识图谱平台及AtlasGraph图数据库;Atlas智能体则是基于图模融合技术开发的智能体解决方案。

与传统的关系型数据库相比,图数据库的优势在于复杂关联关系的计算,全局深度关系挖掘以及关系计算的绝对性能。而基于图模融合的AI智能体则可以生成可靠、可追溯、可解释的决策建议,有效减少“AI幻觉”。
目前,上述解决方案目前已在反欺诈、智能营销、智能营运、风险识别、数据治理及智能制造等多类应用场景实现落地。
从招股书来看,2022年到2024年,公司营收分别为3.13亿、3.76亿、5.03亿元,年复合增长率26.8%。金融、安全与保障行业是公司最大的客户来源,2025年前九个月的营收占比分别为19.5%、20.8%。

海致科技毛利率也在逐年攀升,分别为30.9%、35.2%、36.3%。
不过值得注意的是,作为一家依靠知识图谱和大模型为主营业务的技术型企业,海致科技的研发费用及研发投入力度在减少。2022年到2024年,研发费用分别为0.87亿元、0.73亿元和0.61亿元,研发费用率分别为37.8%、19.4%和12.1%。
海致科技还未实现盈利,近三年净利润分别-1.76亿、-2.66亿、-9373.3万元。
按业务线来看,Atlas智能体成为公司新的增长曲线,占据海致科技营收的比重逐年上升。2022年到2024年,海致科技Atlas图谱解决方案收入占比分别为100%、97.6%和82.8%;Atlas智能体收入占比分别为0%、2.4%和17.2%。

从客户数量来看,2023年、2024年及截至2024年及2025年9月30日止九个月,Atlas智能体的客户数量分别为2位、19位、4位及16位。这些客户有的是由知识图谱客户转化而来,有的是纯新增客户,体现了智能体的自主获客能力。

对于海致科技而言,如何在产业级人工智能解决方案行业中进行技术快速迭代、推出新解决方案、并且满足客户持续变化的需求,关系到接下来公司在行业的发展与立足。而此次赴港上市补充资金,海致科技主要用于公司技术研发的投入、企业人员的扩张、营销投入以及海外市场业务的建设。
其中,募集资金的约45.0%将用于研发以强化图模融合技术,推动知识图谱与大语言模型的深入整合。另外,约20.0%的资金将用于优化Atlas智能体,不断拓展应用场景,从而更好地满足客户需求。
而在海外市场的开拓方面,海致科技计划使用约15.0%的资金用于深化与客户的合作,探索新应用场景以及拓展香港及新加坡市场,从而提高自己的全球渗透率。

“AI除幻”是不是一门好生意?
根据招股书,2024年以图为核心的AI解决方案领域市场规模约为人民币100亿元。
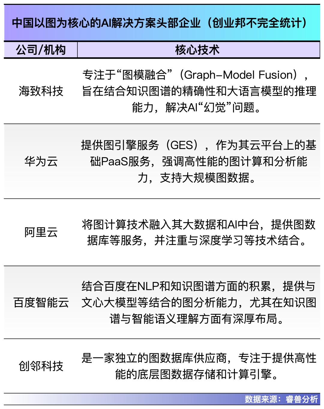
从中国的以图为技术核心的AI解决方案头部企业来看,除了海致科技以外,华为云、阿里云、百度智能云以及做垂直业务的创邻科技,都是海致科技潜在的竞争对手。
从技术路径来看,海致科技和几家云厂商的差异明显。海致科技走的是 “图模融合”的垂直纵深路线,目标是解决产业AI核心痛点,比如AI幻觉问题的细分赛道。而华为云、阿里云等巨头则采取 “图计算作为云生态一环”的平台化路线,将图技术作为其庞大云服务矩阵中的一种基础能力,更为强调整合优势。而创邻科技则更专注于图数据库这一基础软件层。
这种差异也直接体现在市场份额上。海致科技凭借精准的定位和技术特色,在“以图为核心的AI智能体”这一高价值细分赛道占据领先地位。而云巨头们则凭借其品牌、渠道和全面的云生态,在整个产业AI大盘中占据更大体量。

而为了达到“AI除幻”这个目的,除了使用“图模融合”技术以外,还有其他的方法可以做到。目前在中国虽然有不少人工智能企业的业务涉及到减少AI幻觉的技术,但是以“AI除幻”为主要技术卖点的企业廖廖,放眼海外,美国也有初创企业在主做这个技术功能,但是他们采取的技术方案则与海致科技有着不同的路径。
如果说海致科技走的“图模融合”路径是借助人类的结构化行业知识深度嵌入AI思考的过程,那么Harmonic走的则是一条极致的技术路线,它不满足于基于概率的“大致正确”,而是要求AI的推理过程像数学证明一样,每一步都有明确的规则依据并可被验证。这使其在数学推理、科学计算等追求极致精确的“硬核”领域潜力巨大,但技术门槛极高,且目前应用场景相对专精。
而AIMon Labs 和 Vectara的优势则在于通用性和易用性。这两家公司更侧重于“工具化”和“平台化”,它们的目标不是取代大模型,而是为开发者和企业提供评估和优化现有模型可靠性的工具,以帮助企业应对使用大模型时产生的幻觉。

2020-2029年,中国产业级AI解决方案市场呈现爆发式增长态势。市场整体规模从2020年的人民币125亿元扩张至2024年的人民币453亿元,期间复合年增长率为37.9%。未来,预计市场仍将保持44.6%的复合年增长率,增长至2029年的人民币2,861亿元,发展势头强劲。
在当前快速发展的行业技术趋势之下,海致科技能否结合大模型迅速补足对非结构化数据快速构建的能力、以及提升将图谱快速迁移适应不同场景应用的能力,才是决定其业务能否行稳致远的关键因素。
本文为创业邦原创,未经授权不得转载,否则创业邦将保留向其追究法律责任的权利。如需转载或有任何疑问,请联系editor@cyzone.cn。







