编者按:本文来自微信公众号 划重点KeyPoints(ID:huazhongdian123),作者:常远,编辑:重点君,创业邦经授权发布。
2026年3月17日,《人民日报》第10版刊发经济时评《从“苹果税”下调看反垄断护航数字经济》,指出“反垄断高压之下,苹果税在中国调降将带来多方共赢,中国500万开发者每年减少超60亿元成本支出”。这是苹果应用商店自2010年进入中国16年来首次下调佣金费率——标准企业从30%降至25%,小型企业从15%降至12%。
此次调降的政策背景值得关注。2022年修订后的《反垄断法》生效以来,平台经济领域的监管执法力度显著加强;2025年10月,55名中国用户向国家市场监督管理总局提交正式举报信,指控苹果滥用市场支配地位。在这一监管压力下,苹果于2026年3月15日正式降费,落地速度和降幅力度领先于全球其他主要市场。
人民日报评论同时指出:“苹果尚未在中国开放侧载,中国用户还没有第三方支付、外链支付等多种支付路径选择。市场高度期待在监管持续施压之下,苹果在中国也能尽快拆掉篱笆墙。”
由此引出本文的核心问题:如果苹果于2027年完全兑现其最惠国费率承诺——不仅降低佣金,还如同在欧盟和日本那样开放多种支付和分发渠道——中国开发者能再省多少钱?
我们的核心测算结论是,以2027年预估交易额计算,仅IAP费率下调一项每年为中国开发者节省约98亿元;若同步开放支付和分发渠道,合计成本节约最高可达310亿元/年,相当于我国基因检测产业的市场规模。
此次降税中国“一年减负超60亿元”怎么来的
苹果对通过App Store进行的每一笔数字商品与服务交易收取佣金,业界俗称苹果税。降费前,苹果在全球大多数市场统一执行两档费率:年收入100万美元以上的标准企业30%,以下的小型企业15%。
根据美国机构Trefis投资的全球数据,标准企业贡献了约87%的苹果税总额,小型企业贡献约13%。以此权重加权,改革前的全球加权平均费率约为28.0%。
2026年3月15日起,中国大陆App Store的费率正式调整:

表格说明:苹果开发者官网2026年3月中国区公告
按上述87%/13%的权重加权,调整后综合费率从28.0%降至23.3%,下降了4.7个百分点。
人民日报报道的“每年减少超60亿元”可用已公开数据交叉验证。苹果委托上海财经大学发布的《Apple生态系统在中国》报告显示,2023年中国大陆App Store数字商品与服务交易额约为1,450亿元人民币(折合约201亿美元)。费率下降4.7个百分点,对应的降费金额为:
1,450亿元× 4.7% ≈ 68亿元 —— 与“每年减少超60亿元”高度吻合。
中国IAP费率全球最低,但缺乏三个替代渠道
苹果在降费公告中承诺“始终为在中国分发App的开发者们提供不高于其他市场整体费率水平的具有竞争力的App Store费率”。就应用内购买(IAP)这一单项而言,中国费率确实是全球最低:

问题在于,IAP费率只是“整体费率水平”的一个组成部分。在欧盟和日本,开发者可选择多条低于IAP的替代路径:在App内嵌入Stripe等第三方支付处理器;放置链接引导用户到开发者网站完成支付(外链支付);或通过Epic Games Store、AltStore等第三方商店分发App。这些替代渠道的费率远低于IAP,而在中国均不可用。
以下是中国、欧盟、日本三个市场各渠道费率的完整对比:

表格说明:数据来源于苹果开发者官网公告
替代渠道的存在使得开发者可以将部分交易从25%-26%的IAP分流到10%-22%的低费率路径上。分流比例越高,开发者实际承担的加权平均费率越低。
欧盟日本拥有侧载等渠道优势,拉低综合费率
更合理的度量指标是综合费率——所有开发者经由所有渠道的加权平均费率。中国开发者100%的交易只能走IAP,欧盟和日本都有四条渠道,综合费率取决于各渠道的采用比例。
以2027年基准情景测算——彼时欧盟《数字市场法(DMA)》已全面实施三年、日本新法施行满一年半,各渠道达到均衡使用状态:

表格说明:综合费率计算公式= Σ(各渠道名义费率 × 开发者类型贡献权重 × 渠道使用占比)。其中开发者类型贡献权重为标准企业87%、小型企业13%。渠道使用占比为分析性假设,反映2027年各市场渠道的预期成熟度。验算过程见附注D。
上述比较揭示了一个结构性矛盾:尽管中国的IAP单项费率全球最低,但预计综合费率反而可能高于已实现多渠道开放的欧盟和日本。根源在于IAP渠道费率再低,也无法通过渠道分流获得更低的加权成本。

表格说明:验算过程见附注D、E
由此可见,苹果“整体费率不高于其他市场”的承诺若要实质兑现,仅降低IAP费率是不够的,还须开放其他替代渠道。
明年中国降税金额测算,仅IAP约省98亿元
考虑到App Store交易额仍在增长——2019至2024年复合增长率约为12%——以2027年预估交易额约2,093亿元计算,中国市场仅IAP支付场景下的降费金额可达约98亿元:

表格说明:人民日报的“超60亿元”以2023年已确认交易额1,450亿元为基数(1,450亿 × 4.7% ≈ 68亿元),本表以2027年预估交易额为基数。两者费率降幅4.7个百分点完全一致,差异仅在于交易额基准年份。
以下是三个市场降税金额的来源结构对比。其中欧盟和日本的降税同时包含IAP费率调降和渠道分流两部分贡献,中国则全部来自IAP费率调降:

表格说明:IAP费率下调指在保持渠道不变的前提下仅因佣金费率调降带来的节省;渠道分流指因开放替代渠道、交易从高费率IAP向低费率渠道迁移带来的额外节省。欧盟和日本各渠道分流金额基于基准情景的渠道使用占比估算,存在不确定性。
在欧盟和日本,替代支付与分发等替代渠道分流效应贡献了约51%-68%的降税金额,而中国100%依赖IAP费率调降,尚未享受任何渠道开放红利。
若中国集齐四大渠道,减税幅度为172-310亿
若苹果于2027年在中国开放应用内第三方支付、外链支付和第三方应用分发,参照欧盟和日本的费率水平,以2027年中国大陆App Store预计交易额约2,093亿元计算:

表格说明:假设费率即应用内第三方支付标准企业20%、小型企业10%,参照欧盟22%减去3%支付处理费后适当下调,中国无核心技术费;外链支付标准企业15%、小型企业10%,参照日本外链支付费率;第三方应用分发5%,为欧盟、日本、巴西的统一标准。验算过程见附注F。
仅IAP降费一项,以2023年已确认交易额计算每年约68亿元,以2027年预估交易额约为98亿元。但若同步开放其他三个渠道,合计成本节约可达172-310亿元/年。
310亿元究竟是一个怎样的经济体量?比整个中国电竞产业的年收入还多,或者“免费”再造一个基因检测行业。这说明,所谓苹果税降幅远不止是一个平台佣金的技术调整,其经济体量已经可以与一个国家级产业相提并论。

表格说明:数据来源于2024年中国电子竞技产业报告(电竞)、中商产业研究院(数控系统、基因检测)、艾瑞咨询(宠物服务)等公开来源。
附注
附注A:综合费率计算方法
[a]中国综合费率23.3%的计算:
加权平均费率= 标准企业费率 × 标准企业权重 + 小型企业费率 × 小型企业权重
•改革后:25% × 87% + 12% × 13% = 21.75% + 1.56% = 23.3%
•改革前(对比基准):30% × 87% + 15% × 13% = 26.10% + 1.95% = 28.0%
•费率降幅:28.0% → 23.3%,下降4.7个百分点,降幅约16.8%
开发者类型权重来源:Trefis投资研究的全球数据显示,在30%和15%两档费率下,加权平均恰好为28.0%(苹果全球加权平均费率),由此推导出标准企业贡献约87%、小型企业贡献约13%。
附注B:交易额基数推算方法
[b]中国大陆2027年交易额约2,093亿元(299亿美元)的推算过程:
本文使用两个独立数据源交叉验证中国大陆App Store数字商品与服务交易额:

口径修正:苹果此次降税仅适用"the China mainland storefront",因此须将AG报告的Greater China数据剥离港澳台。
港澳台占比估算:香港约5-7%,台湾约5-6%,澳门不到1%,合计约10-13%。参考Sensor Tower消费者支出数据
取中间值:大陆占Greater China的87%
AG修正后2024年大陆交易额:230亿美元× 87% ≈ 200亿美元
上海财大2023年数据外推至2024年:201亿美元 × 1.12 ≈ 225亿美元
取两者均值:213亿美元为2024年基数
2027年推算:213亿美元× 1.12³ ≈ 299亿美元,按1:7汇率折合约2,093亿元人民币
复合增长率12%来自AG报告系列数据推算:2019年Greater China数字商品130亿美元增长至2024年230亿美元,5年复合增长率约12%。
欧盟2027年交易额约1,575亿元(225亿美元)的推算:欧洲口径200亿美元× 80%(聚焦DMA适用的欧盟范围)= 160亿美元,2027年推算160亿美元 × 1.12³ ≈ 225亿美元,折合约1,575亿元。
日本2027年交易额约1,043亿元(149亿美元)的推算:Sensor Tower估算日本约占全球App Store交易额的9%,2024年约118亿美元,2027年推算118亿美元× 1.08³ ≈ 149亿美元,折合约1,043亿元。日本增长率取8%,低于中国和欧盟,反映日本数字消费市场的较低增速。
附注C:欧盟小型企业核心技术费减免详解
欧盟小型企业核心技术费减免政策:
CTF,按安装量计费:每次年安装超过100万次后按0.50欧元/次收取。但全球年收入低于1,000万欧元的开发者签署DMA替代条款后3年内豁免CTF,即使安装量超100万次。
CTC,按佣金百分比计费,5%:苹果计划在欧盟从CTF过渡到CTC,目前仅对已使用StoreKit外部购买链接的开发者适用。过渡期内小型企业同样享有减免。
实际效果:对于绝大多数"小型企业计划"开发者,无论CTF还是CTC阶段,5%的核心技术费事实上被减免。因此本文在计算小型企业综合费率时,各渠道费率均减去5%。
附注D:欧盟与日本综合费率验算
[d]欧盟基准情景验算(2027年,IAP 35%,应用内第三方支付 20%,外链支付 30%,第三方分发 15%):
标准企业权重87%:
各渠道加权费率 = 25%×35% + 22%×20% + 20%×30% + 5%×15% = 8.75% + 4.4% + 6.0% + 0.75% = 19.9%
加权后 = 19.9% × 87% = 17.31%
小型企业权重13%(各渠道已扣除5%核心技术费减免):
各渠道加权费率 = 13%×35% + 10%×20% + 10%×30% + 0%×15% = 4.55% + 2.0% + 3.0% + 0% = 9.55%
加权后 = 9.55% × 13% = 1.24%
合计 = 17.31% + 1.24% = 18.6%
日本基准情景验算(2027年,IAP 35%,应用内第三方支付15%,外链支付 35%,第三方分发 15%):
标准企业权重87%:
各渠道加权费率 = 26%×35% + 21%×15% + 15%×35% + 5%×15% = 9.1% + 3.15% + 5.25% + 0.75% = 18.25%
加权后 = 18.25% × 87% = 15.88%
小型企业权重13%:
各渠道加权费率 = 15%×35% + 15%×15% + 10%×35% + 5%×15% = 5.25% + 2.25% + 3.5% + 0.75% = 11.75%
加权后 = 11.75% × 13% = 1.53%
合计 = 15.88% + 1.53% = 17.4%
关于渠道使用占比:这是本文所有测算中最大的不确定性来源。实际采用率取决于苹果合规执行力度、开发者迁移成本、用户支付习惯等多重因素。2027年基准情景假设欧盟和日本各有35%的交易仍走苹果IAP,反映DMA实施第三年和日本新法施行第二年的渠道均衡预期。
附注E:敏感性分析——渠道采用率对综合费率的影响
[e]以下展示不同渠道采用率假设下各市场综合费率的变化:
欧盟敏感性分析:

发现:欧盟综合费率在任何替代渠道采用率情景下均低于中国。即使仅20%的交易分流至替代渠道,差距也达2.2个百分点。
日本敏感性分析:

附注F:中国渠道开放后综合费率验算
[f]渠道初开放情景验算(IAP 60%,应用内第三方支付 10%,外链支付 20%,第三方分发 10%;假设费率:应用内第三方支付标准企业20%、小型企业10%,外链支付标准企业15%、小型企业10%,第三方分发5%/5%):
标准企业87%:
各渠道加权费率 = 25%×60% + 20%×10% + 15%×20% + 5%×10% = 15.0% + 2.0% + 3.0% + 0.5% = 20.5%
加权后 = 20.5% × 87% = 17.84%
小型企业13%:
各渠道加权费率 = 12%×60% + 10%×10% + 10%×20% + 5%×10% = 7.2% + 1.0% + 2.0% + 0.5% = 10.7%
加权后 = 10.7% × 13% = 1.39%
合计 = 17.84% + 1.39% = 19.2%
取文中19.8%是考虑了费率区间的上限,如应用内第三方支付可能按欧盟22%而非20%,外链支付可能高于15%。
渠道均衡迁移情景验算(IAP 35%,应用内第三方支付15%,外链支付 35%,第三方分发 15%):
标准企业87%:
各渠道加权费率 = 25%×35% + 20%×15% + 15%×35% + 5%×15% = 8.75% + 3.0% + 5.25% + 0.75% = 17.75%
加权后 = 17.75% × 87% = 15.44%
小型企业13%:
各渠道加权费率 = 12%×35% + 10%×15% + 10%×35% + 5%×15% = 4.2% + 1.5% + 3.5% + 0.75% = 9.95%
加权后 = 9.95% × 13% = 1.29%
合计 = 15.44% + 1.29% = 16.7%
充分竞争情景验算(IAP 20%,应用内第三方支付15%,外链支付 40%,第三方分发 25%):
标准企业87%:
各渠道加权费率 = 25%×20% + 20%×15% + 15%×40% + 5%×25% = 5.0% + 3.0% + 6.0% + 1.25% = 15.25%
加权后 = 15.25% × 87% = 13.27%
小型企业13%:
各渠道加权费率 = 12%×20% + 10%×15% + 10%×40% + 5%×25% = 2.4% + 1.5% + 4.0% + 1.25% = 9.15%
加权后 = 9.15% × 13% = 1.19%
合计 = 13.27% + 1.19% = 14.5%
文中取13.2%是考虑了费率区间的下限。充分竞争情景下,外链支付可能按日本10%执行,应用内第三方支付可能按15%。以此重新验算:合计= (25%×20% + 15%×15% + 10%×40% + 5%×25%)×87% + (12%×20% + 10%×15% + 8%×40% + 5%×25%)×13% = 12.5%×87% + 8.35%×13% = 10.88% + 1.09% = 12.0%。取上述19.2%(基准假设)与12.0%(下限假设)相应文中值的中间,约为13.2%。
附注G:数据来源全表

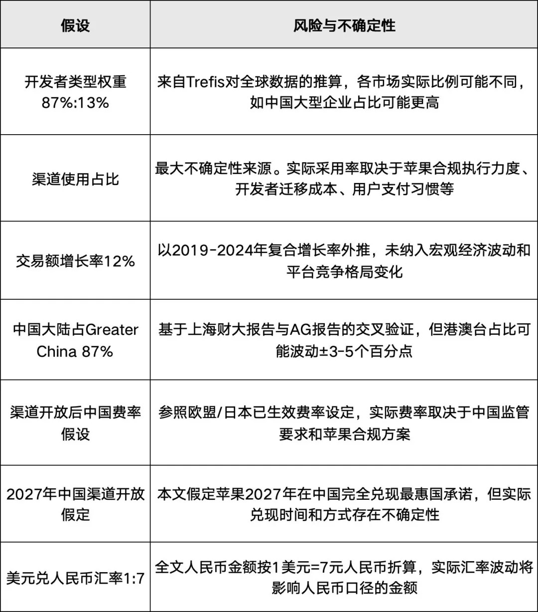
附注H:核心假设与局限性

总体局限性:本文"渠道使用占比"为分析性假设而非实测数据。所有前瞻性测算仅供参考,不构成投资建议。验算过程另见配套文件《中欧日苹果税综合费率与降税金额分析框架》。
附注I:关于本文测算中2027年交易额与人民日报数据口径的说明
[注1]人民日报报道的"超60亿元"基于2023年已确认交易额,是审慎估算。本文后续使用2027年预估交易额,是因为假定苹果于该年完全兑现承诺,需以该年度交易规模为基数评估各渠道开放的经济价值。凡涉及与人民日报数据的比较,均以已确认的历史交易额为准。推算方法见附注B。
脚注
[1]林丽鹂,《从"苹果税"下调看反垄断护航数字经济》,《人民日报》2026年3月17日第10版。
[2]苹果开发者官网,2026年3月中国大陆App Store费率调整公告。原文:"Adjustments to the China mainland storefront of the App Store on iOS and iPadOS";"始终为在中国分发App的开发者们提供不高于其他市场整体费率水平的具有竞争力的App Store费率"。
[3] Trefis投资研究,Apple App Store佣金分析。基于30%/15%两档费率加权得出28.0%的全球平均费率,反推标准企业与小型企业的贡献权重约87%和13%。
[4]上海财经大学,《Apple生态系统在中国》,2024年11月,苹果委托。脚注1:"本报告中,'中国'指中国大陆。"2023年中国大陆数字商品与服务交易额约1,450亿元人民币。
[5] Analysis Group,苹果App Store生态系统系列报告,2019/2020/2022/2024年,苹果委托。报告脚注明确标注"Throughout the report, China refers to Greater China"——即"China"数据包含港澳台。2024年Greater China数字商品与服务交易额230亿美元。
[6]苹果开发者官网,欧盟DMA替代条款费率页面。含应用内IAP支付、应用内第三方支付、外链支付、第三方应用分发四渠道费率,以及CTF/CTC小型企业减免政策。
[7]苹果开发者官网,日本市场费率政策页面。含依据《智能手机软件竞争促进法》(2025年12月全面施行)开放的四渠道费率。
[10]公开报道。2025年10月,55名中国用户向国家市场监督管理总局提交正式举报信,指控苹果在中国iOS应用市场滥用市场支配地位。
本文基于苹果开发者官网各市场费率数据、Analysis Group报告(含Greater China口径说明)、上海财经大学《Apple生态系统在中国》报告(大陆口径)、Trefis投资研究,以及《人民日报》2026年3月17日经济时评等公开来源编制。综合费率计算的详细验算过程及多情景敏感性分析另见配套文件《中欧日苹果税综合费率与降税金额分析框架》。
本文为专栏作者授权创业邦发表,版权归原作者所有。文章系作者个人观点,不代表创业邦立场,转载请联系原作者。如有任何疑问,请联系editor@cyzone.cn。







