编者按:本文来自微信公众号 脑极体(ID:unity007),作者:藏狐,创业邦经授权转载。
近期,面向C端大众用户的医疗AI、健康AI应用层出不穷。综合类的有蚂蚁阿福、京东健康、百度健康、平安健康等;专科类应用如北京协和皮肤科打造的“皮肤查查”等,让AI看病的概念深入人心。
特别是蚂蚁阿福的饱和式广告投放,被网友调侃“洗脑程度堪比‘羊羊羊’”,让这款健康垂类app,春节前冲上App Store免费榜单的总榜第二名,仅次于豆包,这可能是近年来,AI+医疗健康最贴近大众的时刻。

可春节一过,阿福的讨论热度迅速下降。而“春节看报告不用等医生”这类推广话术,在人类医护群体中引发的反对声音,也困扰着此类应用的长期发展。
目前的健康AI,到底在医疗场景中担任什么角色?找它们看病问诊,跟找人类医生、找豆包这类通用AI助手,又有什么区别?当我们想在健康APP上寻求健康帮助或者诊疗建议,我们真正需要的又是什么?
唯有理清这些问题,才能看清健康AI的真正价值与边界。

这类APP到底能做什么,能不能解决大家的健康需求呢?
我们实际体验之后发现,想靠AI看病,暂时还不太现实。AI解读检查报告、查阅医学指南之后,给出的诊疗建议并不是很可靠。特别是个体特殊的病情,或者是罕见病、多种疾病共存,即使有专业医学指南存在,AI给出的建议也是错误百出。
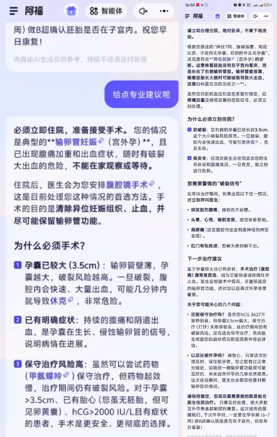
比如我们选取《新英格兰医学杂志》刊载的一个有关输卵管异位妊娠的病例。将这段话发给阿福,给出的诊疗建议就出现了失误。

阿福分析指标和参数时,用词比较模糊,直接建议患者住院,对于适合什么治疗模棱两可。在我的追问下,建议患者手术,并且否定了甲氨蝶呤的药物保守治疗。

这里面就至少存在两个问题,一是不符合指南。根据2018年治疗指南,手术和药物治疗两种方案,需医生与患者充分沟通后共同决策。
二是没有综合考虑患者的利益最大化,手术是有创的,相比药物治疗的风险更大,做出手术的判断也需要更严格、审慎的决策,除了必要的疾病指征外,还要综合患者的身体情况,包括心理承受能力、术后恢复条件、经济状况等,AI的建议显然还不够周全。

即使这类垂直赛道的AI经过精调,拥有海量医学知识库,但在复杂医疗场景中,依然无法完全避免AI幻觉问题。
除了幻觉,长上下文推理与记忆能力的缺失,也是AI诊疗的一大短板。
不少网友反馈,健康AI普遍记不住个人情况,无法结合用户说的多个指标进行全面综合分析,只能照搬网络上已有的通用案例,却忽略了每个人的身体状况都有细微差异,而这恰恰是诊疗效果的关键。
比如一位网友的非典型代谢问题,明明肥胖却没有脂肪肝、血脂也不高,但胰岛素抵抗非常严重。市面上的AI给出的建议都是照搬网络上的通用内容,并没有进行个性化分析,这样的体验让用户失去信心。

我们判断,这不是模型本身的问题,更有可能是大模型被接入到端侧设备上,需要在硬件算力、模型参数、响应速度等因素间进行平衡,以至于压缩了模型大小,导致AI思考能力大幅下降。移动端的AI降智,是健康类应用必须解决的问题。
既然看病有风险,那AI在C端医疗场景还能干点什么?
此前有新闻报道,蚂蚁阿福已打通药物购买与医保支付功能。实际体验下来,的确能开具处方药了,但也让我的感受十分复杂。
以前的大多数医药app,诊疗和买药两个环节都没能很好融合,一般都需要先找医生开处方,再找平台的药师看处方、拿药,步骤一多就嫌麻烦。与之相比,阿福上AI问诊直接开药,确实方便了很多。但AI开处方药过于丝滑,又让人觉得很不踏实。
这类健康AI应用的宣传对象是老年人、农村用户,他们往往缺少信息鉴别、交叉验证等技能,又对AI幻觉不了解,一旦盲目相信AI的推荐,会出现多少“问诊口腔溃疡、开出阴道炎洗液”的情况,不敢深想。

实际体验下来,目前健康AI应用已经容纳了专业诊疗、详细问诊、开药拿药这类核心医疗环节,的确可以算是“一个人的AI医院”。但是,这AI医院到底是三甲还是莆田系,你得自己能分辨。
个人建议,凡是复杂的、个性化的病情/用药需求,还是不要图省事,老老实实找医生看病拿药。现阶段,AI还不能做出完全符合指南的专业判断,也不具备承担医疗责任的资质。
不过,查资料、读报告、提醒吃药、医学科普,这些低风险、可交叉验证的事情,健康AI应用已经做得很好了,实测下来跟人类专家的建议一致性很高。话虽如此,也不要盲信一个AI的答案,最好多问几个AI,交叉对比再决策。

既然健康AI应用还不能提供完全可靠的诊疗服务,那干嘛还要多装一个app,它们跟豆包、Deepseek、千问等通用AI的区别究竟在哪里?
差异更多体现在产品细节的优化上。健康垂类的AI应用,在产品细节打磨上确实有可取之处。
比如幻觉控制得更好。在病症咨询场景中,通用AI往往调用的是全网信息,可能出现“同一个指标追问三遍给出不同结论”的问题。
据了解,健康AI产品往往有专门打造的医疗类数据库,包含了官方指南、文献出版物等权威信息,出处更严谨,回答也准确可靠。

用户交互设计也更贴近专业诊疗场景。比如普通人往往难以清晰、全面地描述自身不适,使用DeepSeek时需要自己先面面俱到地梳理症状细节,而蚂蚁阿福的AI诊室会主动追问,引导用户补充信息,有效降低了用户的使用门槛。
不过,成也细节,败也细节。
健康AI应用的好处,在于细节优化得好,但槽点也埋藏在那些细节不周全的地方。
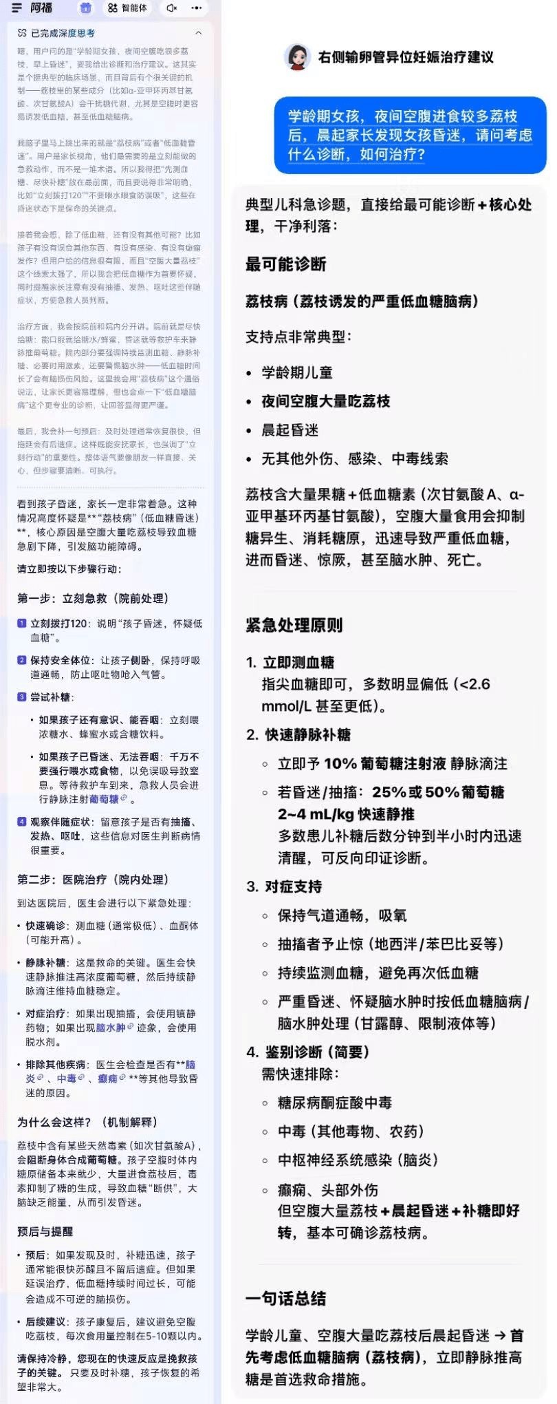
比如说语气。面对同一份病历,蚂蚁阿福与豆包的解读基本一致,这时候拼的就是沟通友好度。咨询学龄期女孩夜间空腹吃大量荔枝后昏迷,豆包和阿福的回答相差无几,豆包在沟通流畅度、易懂性上更具优势,用户也更愿意在平时高频使用的通用AI中提问。


还有健康管理的细致与深入,大部分健康AI应用都做得还不够完善。
我反馈身体干燥,AI只会机械建议“一天喝2.5~3升水”;提交一份晚餐组合咨询阿福是否健康,得到的只是笼统的“不健康”结论,完全没有结合我的锻炼情况、年龄、基础身体条件进行分析。这样的通用化建议,没有针对性,无法和通用AI打出什么差异。
目前来看,健康AI应用的生命线,就是产品细节。
从功能项来看,市面上绝大多数AI健康产品大同小异,拍皮肤识别、拍药盒查询、挂号预约等,都不算是独家优势,竞品很快就能跟上。问诊类的场景,虽然有技术壁垒,但用户的使用频次也比较低,假如一年感冒一次,那就是只有一两次健康咨询需求,也不是非用不可。
支撑用户高频打开健康AI类APP的最核心场景,就是健康管理,尤其是糖尿病、高血压、肥胖等慢病管理。而AI健康管理的技术壁垒不高,用户体验决定了成败。

因为健康管理往往是持久战,极度依赖用户的依从性。如果用户不想配合,直接把app一关,看也不看饮食、用药建议,就不能形成实质性的健康行为改变,也无法从APP中获得真正的健康收益,这类健康AI应用也就没价值了。
真正拉开产品差距、保障用户依从性的,就是容易被忽视的细节打磨。比如阿福的AI追问,通过减少用户表达上的困扰,就能获得更准确的信息。从这一点来看,独立APP是有存在价值的。
不过,每一个病种都藏着海量需要打磨的细节,所以健康功能齐全,但细节浅尝辄止,是目前健康类AI应用的普遍现象。

健康AI类应用出现之后,在医患双方之间引发了截然不同的声音。
医生群体对这类AI产品表示不满,认为职业尊严被冒犯,还有医疗安全风险。而普通大众对AI看病存在过高期待,认为它能够替代部分基层医生、赤脚医生。
大众与医生对AI的态度差异,恰恰切中了我国医疗资源分配不均的现实。优质医疗资源稀缺、基层就医不便,患者才会将希望寄托在看似便捷高效的健康AI身上。AI到底会不会取代医护?我们的判断是,永远不会。

AI产品永远触不到医疗的核心:信任。
当下看病难的问题,从来都不在于信息的匮乏。无论是医学资料、健康知识,还是AI能提供的问答服务,现在都可以轻松从网络上获取到。那为什么人们有病还是要找名医、去三甲?因为信任。
现阶段的医疗水平并不是尽善尽美,还有很多疾病无法治愈,诊疗行为是在多种可能性之间做出抉择,尤其是面对凶险疾病时,治疗只能承诺大致概率,不能保证确定结果。所以,求医问药的过程,也充斥着焦虑、恐惧和不确定性,这时候,患者最需要的一个能解释、可信赖、能负责的对象。
AI只是一堆算法生成的模板化回应,它不仅无法真的“看见”患者,有的AI还特别爱讨好用户,尽说一些好听话,建议或许是对的,但患者内心却容易没有安全感。

AI还不是责任主体,既无法承担道德责任,也无法承担法律责任,一旦健康AI给出错误诊断并导致患者损害,责任是编写代码的程序员承担,还是部署模型的科技公司、按AI处方给药的药房来承担?目前的法律框架没有明确界定。不承担结果的AI,自然也无法深度参与决策。
而且,健康AI还涉及商业化问题。一旦AI的推荐与保险销售、药品带货挂钩,那么既当裁判员又当运动员的诊疗建议,客观性便会大打折扣,用户会天然怀疑AI背后的动机。有网友质疑,这类健康AI助手的用户数据,有可能会与保险等金融服务打通,在这个大数据面前无秘密的时代,这种担忧并不多余。

所以,只要现代医学依然是有限的,那么医疗服务的本质,就是信任,是患者愿意将自身福祉托付给一个有担当的主体。而AI无法成为这个主体,不能站C位。
那么,AI真正的角色到底应该是什么?
应该是引导用户正确认识AI、信任医生,提升医患的沟通效率,赋能执业的普通医生。一言以蔽之,成为医患之间的信任粘合剂。
但是,当前健康AI在C端推广中存在一个致命误区,就是总想抢占C位,想让AI产品成为医疗场景中最耀眼的红花,给出AI看病的虚幻承诺,不仅充满伦理、法律层面的风险,也难以被医生群体所接纳。
医生做“红花”,AI当“绿叶”,在辅助岗位上深耕细作,架起医患之间的信任之桥。比如在宣传中,弱化AI的主体性,强化人机协同,如“想查权威科普?我帮你筛选三甲医生的专业观点”。通过这种以人为中心的引导,缓解医生的对抗情绪,让AI从医生的竞争对手,转变为助力诊疗、减轻负担的帮手。
唯有如此,健康AI产品才能真正融入医疗体系,发挥其应有的价值,走出一条海阔天空的发展之路。
本文为专栏作者授权创业邦发表,版权归原作者所有。文章系作者个人观点,不代表创业邦立场,转载请联系原作者。如有任何疑问,请联系editor@cyzone.cn。







