
作者丨漫地
编辑丨关雎
一位00后正在打造一只会飞行的机器宠物。
一打开Skyris AI的官网首页,一只扑腾着翅膀的飞行宠物动画便映入眼帘。这只会飞行的电子宠物BOOBOO,能跨越空间障碍飞到你的身边,通过摄像头识别你的表情,还会发出猫咪般的咕噜声,并用小小的翅膀触碰你。最重要的,它还能自己飞回充电仓充电。
Skyris官网称,这是“世界上第一只会飞行的机器宠物”。
“我养宠物很多年,又做过无人机,某天灵光一现,为什么不把这两个结合成一个会飞的宠物呢?” 这是张宇诺关于飞行宠物BOOBOO最初的灵感。
做BOOBOO是张宇诺的第三次创业。18岁时,张宇诺做起了电动摩托车的生意,通过维修和质保实现溢价销售,赚到了人生第一桶金;之后在美国读研究生期间开始做配送无人机创业,通过车载无人机解决外卖配送效率的问题。而现在,他正在切入电子宠物赛道。
2025年,张宇诺的公司Skyris AI拿到了小红书旗下薯能生巧公司以及厚雪资本投资的1200万元。
目前,Skyris AI的团队以95后为主。张宇诺笑称这是一个“辍学创业比例特别高”的团队,其中有加州大学伯克利分校、加州大学洛杉矶分校辍学的成员,而他自己也是从康奈尔辍学创业的。其余的成员包括来自大疆、微软等科技企业的极客和工程师,也有拥有十万粉丝海内外社媒运营经验的网红。

会飞行的机器宠物BOOBOO 图源:Skyris AI
01辍学00后,18岁赚到人生第一桶金
作为00后的张宇诺,在创办Skyris AI之前已经有过多段创业经历。
张宇诺第一次创业发生在2019年疫情期间。当时因为疫情正在苏州休学的他,发现二手电动摩托车市场存在明显价格断层:新车可卖到7500元,而二手车通常3000元出手,主要问题在于质量不稳定和缺乏售后保障。于是,他通过将车辆认真地清洁、改装,随后竟以高于二手车市场价格的4500元卖出,张宇诺开始意识到其中的商业机会。
借鉴“爱回收”的模式,张宇诺建立起一套体系:统一收购二手车、由工程师维修整备、提供三个月质保,再以新车三分之二的价格出售。这相比普通二手车虽然略贵,但整体品质更高,也由此形成了清晰的产品优势,张宇诺最终赚到了人生第一个100万元。
在康奈尔大学读研究生期间,张宇诺开始第二次创业。由于美国城市分散、人工成本高,外卖配送费用高且效率低。他看到,虽然配送平台使用无人机优化配送路径,但传统的“基站中转”的无人机配送模式反而增加了配送链路环节与成本。
因此,他设计了“车载无人机”方案:将无人机基站放在配送员的汽车车顶,取餐后无人机可以直接飞往订餐用户手中,配送员同时去取下一单,从而节省时间和燃油成本。该项目获得Y Combinator的CEO认可,并入选其孵化项目。
最终,因美国联邦航空管理局的严格监管,无人机商业飞行需要高达数百万美元元的适航认证,这对于一个创业小团队而言显然是巨大的成本投入,因此,这个项目最后也不了了之。

图:Skyris AI创始人 张宇诺
不过,这一阶段积累的无人机技术,成为了张宇诺后续做BOOBOO创业项目的重要技术基础。
2024年,张宇诺在美国CES参加展会,发现会上的AI陪伴玩具交互感都比较弱,“没有能打动我”。结合此前做无人机和机器人的经历,他决定做AI飞行陪伴机器人。2024年12月,张宇诺做出了从康奈尔大学休学的决定。
“创业一直是我的长期目标,一旦找到‘伟大的产品机会’,就应该all in,而不是继续读书。”张宇诺认为。
无论是此前丰富的创业经历,还是在大学时就自己骑摩托车穿越中国的历程,让张宇诺遇见形形色色的人,变得更理解社会的运作。当下的年轻人常常说要“改变世界”,在张宇诺看来,作为年轻人,首先需要先去认识和理解世界,而这种理解是通过自身真实的社会经历所赋予的。也只有这样,才能在创业路上形成好的判断力。

图:张宇诺骑摩托车环游中国
02做一只会飞的陪伴宠物,具有生命感
张宇诺将BOOBOO的产品定义为“会飞的宠物机器人”,而非传统玩具或电子宠物。
在张宇诺的设计里,它更接近游戏或动漫中的飞行小精灵,随时可以在人的身边飞行。Z世代喜欢玩的游戏塞尔达或者摩尔庄园中的宠物超级拉姆,都是以会飞行的形态存在。
一只会飞的宠物,给用户提供的价值增量是什么?
“因为飞行能够吸引注意力、增强存在感、提升交互体验,同时‘会飞行’在视觉与体验上也会更震撼。” 张宇诺认为,宠物产品的本质是提供情绪价值,而飞行能力能极大放大这种价值。
张宇诺反复强调,打造BOOBOO的核心不是“功能”,而是“生命”。他认为玩具和宠物的分界在于是否具有主体性和自主行动的能力,以及能不能全屋移动。如果一个东西不能动,就不能称为生命。
因此BOOBOO的生命感设计强调三点:第一是情绪,它可以有好或不好的情绪,并且需要让用户感知到;第二是独立生活,当人类不理它时,它会自己探索和玩耍;第三是节律,比如早晚作息,这些都是通过模拟真实生物特征,来让它更像一个可以提供情绪价值的宠物。
在设计BOOBOO时,张宇诺把它的语音功能砍掉,在张宇诺看来,语言对于一个电子宠物并没有那么重要。“语言只占人类情感交互的30%,剩下的70%是我们的行为,动作、表情这些信息。现在大家都去关注那30%,是因为70%这部分有门槛,但我觉得这恰恰是情感陪伴最需要的。”
张宇诺强调,BOOBOO的语音设计“就像小猫小狗一样”,不通过语言而是通过行为和情绪表达,宠物的主人就可以与它们互动。

会飞行的机器宠物BOOBOO 图源:Skyris AI
在对周围环境以及人类的感知与交互上,BOOBOO会持续注视用户、跟随用户、对环境做出反应,同时也需要用户回应,从而形成双向关系。
具体而言,BOOBOO可以通过内置的摄像头、麦克风获取环境信息,并用灯光颜色、动物声音、肢体动作等表达自己的情绪状态,例如蓝光代表心情不好、暖光代表心情好,同时可以主动接近或离开用户,从而来形成一个带有自主性的人机交互。
“这种设计试图让用户感受到一个独立存在的生命,而不是被动响应的机器。”张宇诺明确表示,他们并不强调“电子宠物”,而是希望用户将BOOBOO视为“新物种的宠物”,类似于养鸟或鹦鹉,是一种新的宠物类型,而不是传统宠物的替代品。
对于BOOBOO的产品定位,张宇诺强调基于“情感连接”和“熟悉感”的情绪价值。"有点类似于选择宠物品种,是一种缘分与审美的判断,而不是理性比较。”
然而,想要让宠物“飞起来”,无论是技术上的突破,还是供应链的衔接,都不是一件易事。
“我们没有按照传统的范式,我们自己做了个新的范式,所以复杂程度非常高。” BOOBOO的飞控系统、模型算法、硬件架构都是张宇诺和团队从头开始做的。
一方面, BOOBOO与人类的情感交互需要一块足够智能的端侧芯片,而目前端侧芯片的价格整体还是比较高;另外,BOOBOO需要两段式系统,用视觉语言模型加上动作生成,而整个行业的VLA(Vision-Language-Action Model) 目前还没有特别多的成熟方案。
在当下这个阶段,BOOBOO在技术上突破了传统无人机的范式,已经初步解决了噪音、续航和安全问题,实现约90分钟续航,并把无人机通常会出现的噪音干扰控制在45分贝左右。
张宇诺把BOOBOO的目标用户被定位为一线城市24–30岁的独居女性,相对而言,这一群体具有较强的情感需求,同时也是宠物消费主力。
虽然BOOBOO的产品在现实中是全新形态,但张宇诺认为潜在的用户实际上并不会感到陌生,因为动漫、游戏已经完成了市场教育。例如各种会飞的小精灵、角色形象,使用户天然能够理解这种产品,Skyris AI要做的在于如何将虚拟世界中的形象带入现实。
BOOBOO的产品定价为约400美元,主要面向北美市场,预计2027年初会上线。在张宇诺看来,目前AI宠物市场仍处于极早期阶段,没有绝对头部公司,大家的出货量普遍不高,因此当前不是竞争存量市场,而是扩展增量市场。所以,各类AI宠物产品推出的关键,是让更多人接受和愿意为这一品类买单。
03拼技术、拼品味、拼价格,AI情感陪伴玩具出海时
不同的AI宠物企业正通过聚焦细分场景,以产品差异化或者高性价比的方式切入北美市场。
从全球的人工智能电子宠物市场来看,北美市场份额目前占据领先地位,无论是技术的普及度还是消费者的消费力都首当其冲。其中,美国占据了北美超过80%的市场份额,而在加拿大中心城市的增长速度最快。所以对于许多中国AI玩具企业而言,出海的第一站自然落到了北美。
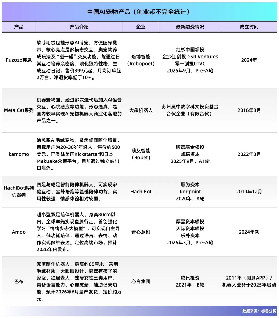
从定位为AI陪伴类宠物的产品来看,首先是桌面型与潮玩类AI宠物,这类产品通常定位为Z世代的“情绪树洞”。比如萌友智能的Ropet,主打“桌面陪伴”,采用毛绒外观和呆萌的大眼睛,通过非语言的视觉与触觉交互(如眼神追随、撒娇)来提供情绪价值,而非语音对话,目前已进入全球50多个国家。另一款爆款是珞博智能的芙崽 Fuzozo,通过融合了潮流玩具设计与AI养成玩法,融入了金、木、水、火、土五行元素的世界观,深受Z世代女性用户喜爱。
此外,仿生与疗愈型AI宠物也是一大定位卖点,通常侧重于通过真实的触感和生理模拟来提供治愈感,比如大象机器人的米塔熊猫拥有仿真皮毛和智能温控技术,能模拟真实体温,并对抚摸、语音指令做出眨眼、摇头等细腻反馈,主要面向银发群体、儿童及独居青年。
目前,市场上也出现了一些兼具移动与看护功能的家庭陪伴机器人,这类产品从宠物看护场景切入,拓展到了人类陪伴领域。比如Enabot赋之科技推出的EBO系列机器人,具备全屋移动监控和远程互动功能,用户可以通过它逗宠物或与家人视频通话。
AI宠物无论是从形态还是消费者的认知来看,都牢牢抓住了人们的情感心智。安装在AI宠物上的触觉反馈和运动传感器的不断进步增强了其真实感,与此同时,声音、触觉和运动相结合的多感官体验往往能起到对人类亲密陪伴的目的。
而AI宠物玩具的用户群体已从传统儿童市场扩展到全年龄层,形成了儿童教育、成人陪伴和银发关怀三大核心应用场景。“早教经济”、“孤独经济”都成为了AI宠物玩具切入的重要落脚点。

根据Intel Market Research,全球人工智能电子宠物市场正经历显著增长,2024年市场规模为2.24亿美元,预计到2034年将达到4.38亿美元,复合年增长率达10.4%。人工智能、传感器技术和交互功能的进步推动了这一增长,这些进步增强了机器人宠物的逼真度。
在张宇诺看来,当前整体行业主要集中在语音情感(TTS),但“行为层面的情感表达”仍有巨大的发展空间,而他们正在探索如何通过飞行形态与动作行为实现全新的宠物交互体验,这才是从“玩具”到“生命”的关键跃迁。
“静态语音到动态行为是必然趋势,也是产品进化方向。未来如果要做真正的‘宠物’,就必须具备运动能力和情感行为,否则只能停留在玩具层面。”张宇诺表示。
本文为创业邦原创,未经授权不得转载,否则创业邦将保留向其追究法律责任的权利。如需转载或有任何疑问,请联系editor@cyzone.cn。







